HOME   LIST
‹–   –›

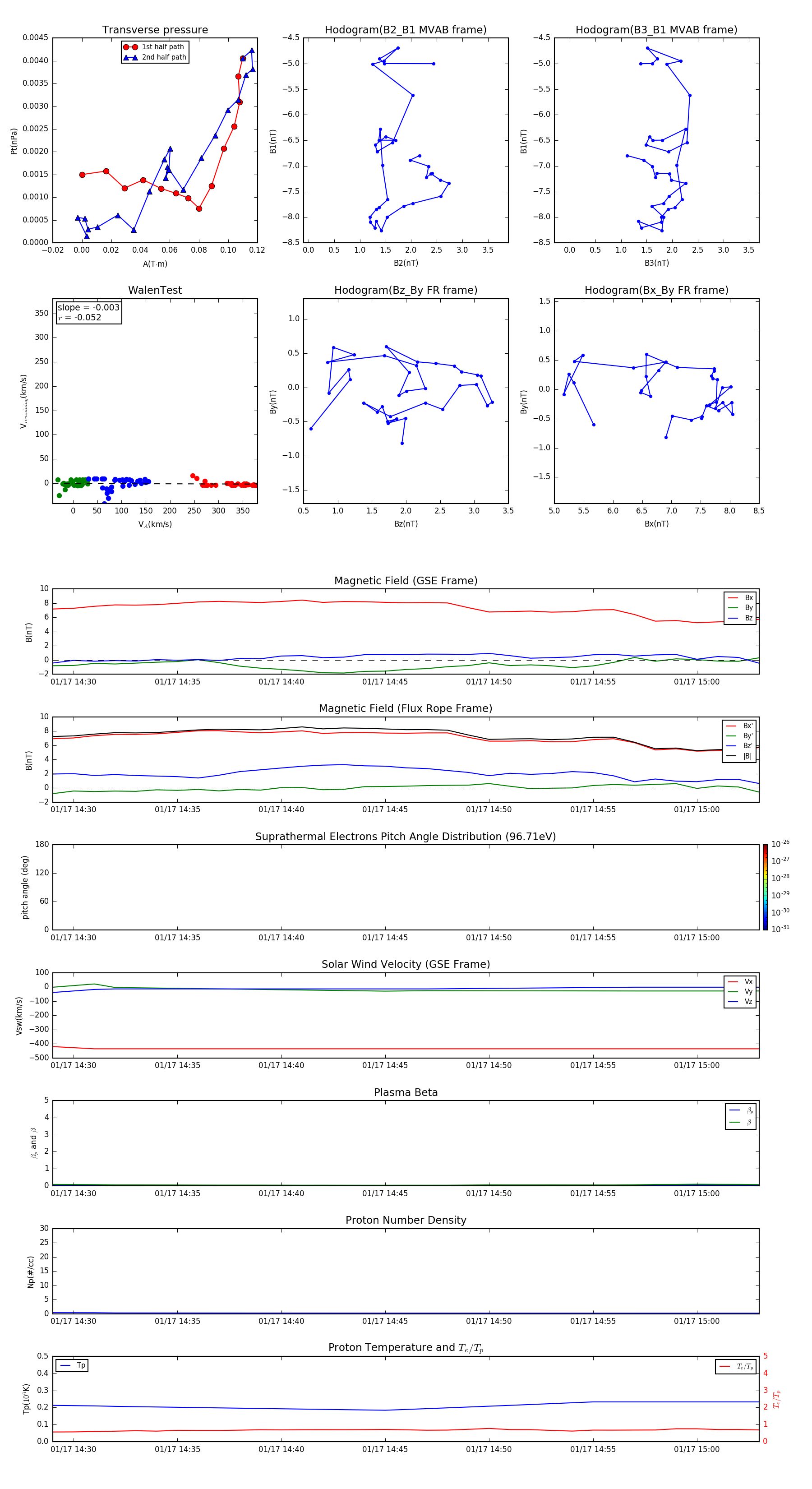
Flux Rope in 2004

Flux Rope Event 2004-01-17 14:29 ~ 2004-01-17 15:03 (35 minutes)


plot