HOME   LIST
‹–   –›

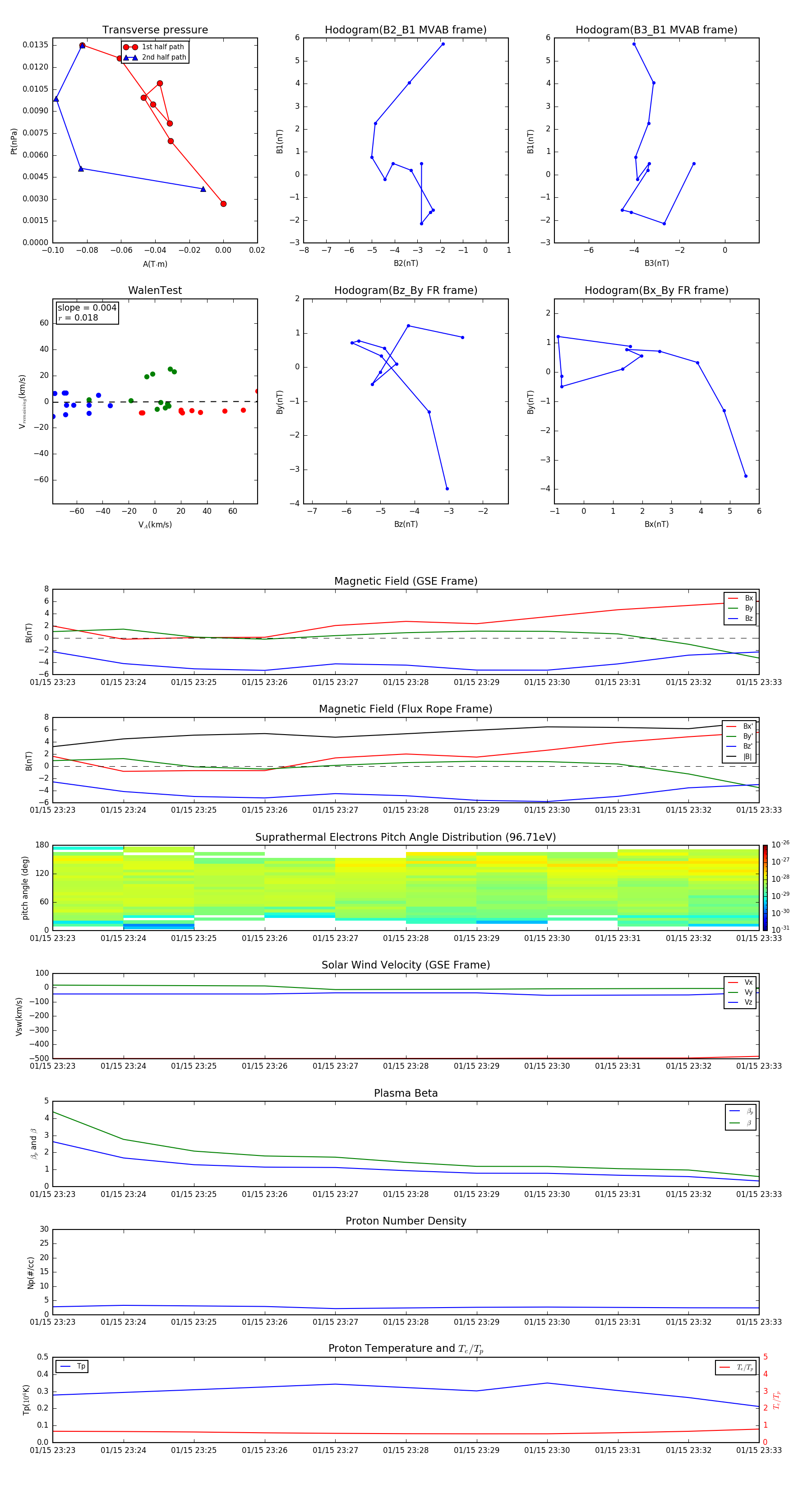
Flux Rope in 2004

Flux Rope Event 2004-01-15 23:23 ~ 2004-01-15 23:33 (11 minutes)


plot