HOME   LIST
‹–   –›

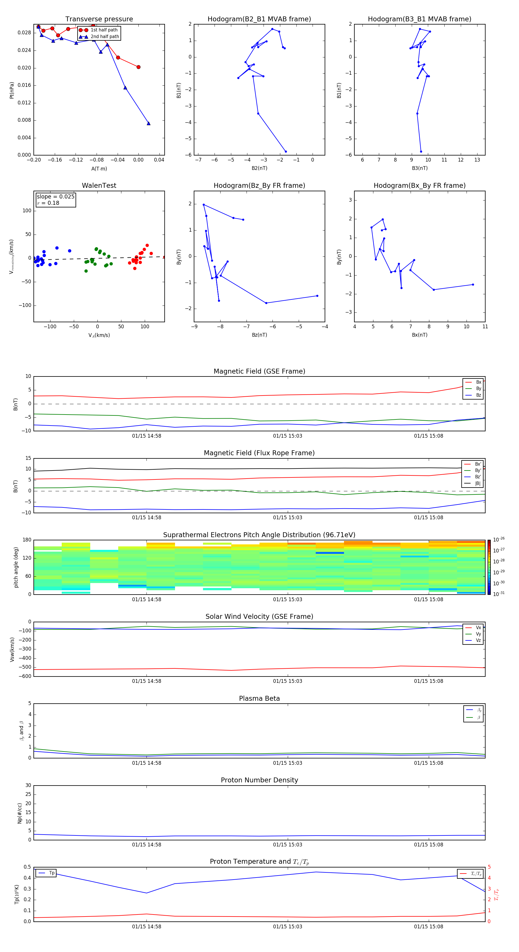
Flux Rope in 2004

Flux Rope Event 2004-01-15 14:54 ~ 2004-01-15 15:10 (17 minutes)


plot