HOME   LIST
‹–   –›

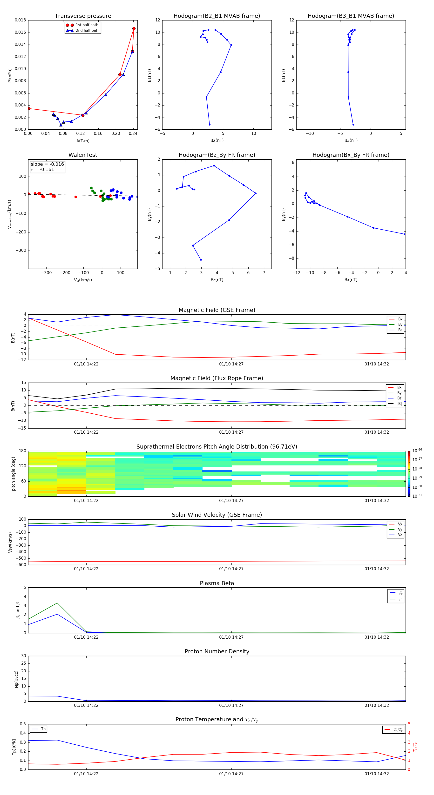
Flux Rope in 2004

Flux Rope Event 2004-01-10 14:20 ~ 2004-01-10 14:33 (14 minutes)


plot