HOME   LIST
‹–   –›

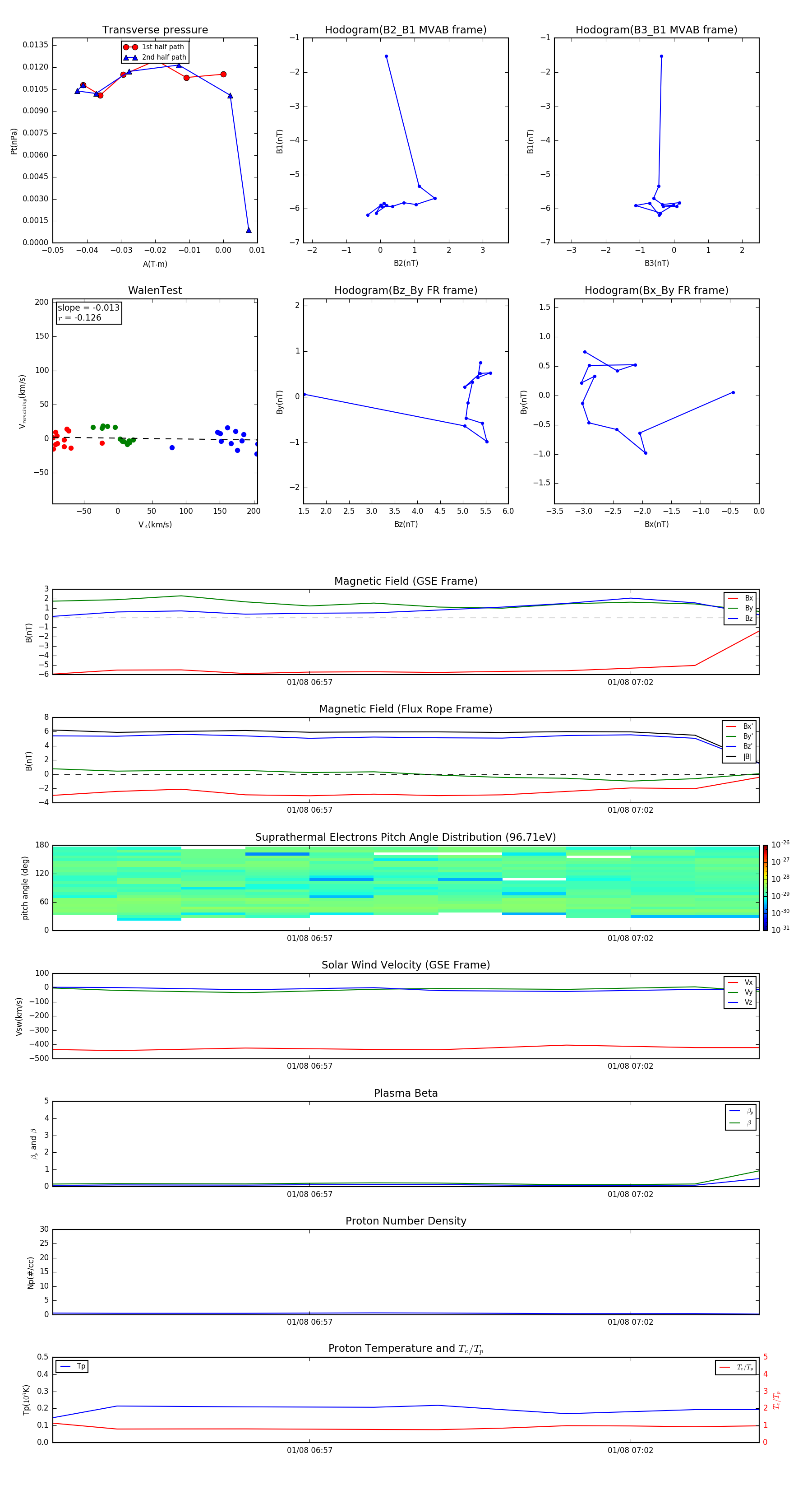
Flux Rope in 2004

Flux Rope Event 2004-01-08 06:53 ~ 2004-01-08 07:04 (12 minutes)


plot