HOME   LIST
‹–   –›

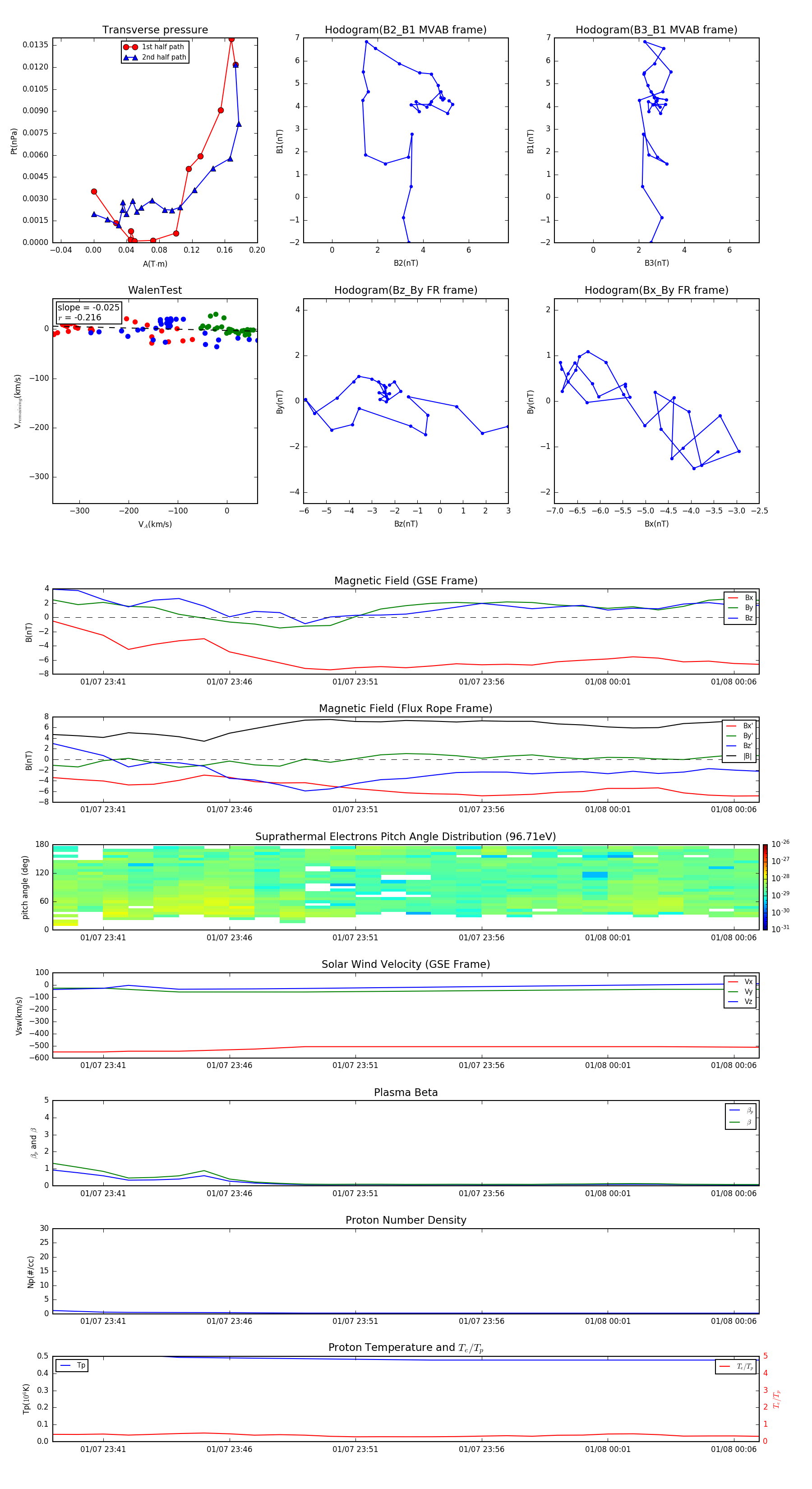
Flux Rope in 2004

Flux Rope Event 2004-01-07 23:39 ~ 2004-01-08 00:07 (29 minutes)


plot