HOME   LIST
‹–   –›

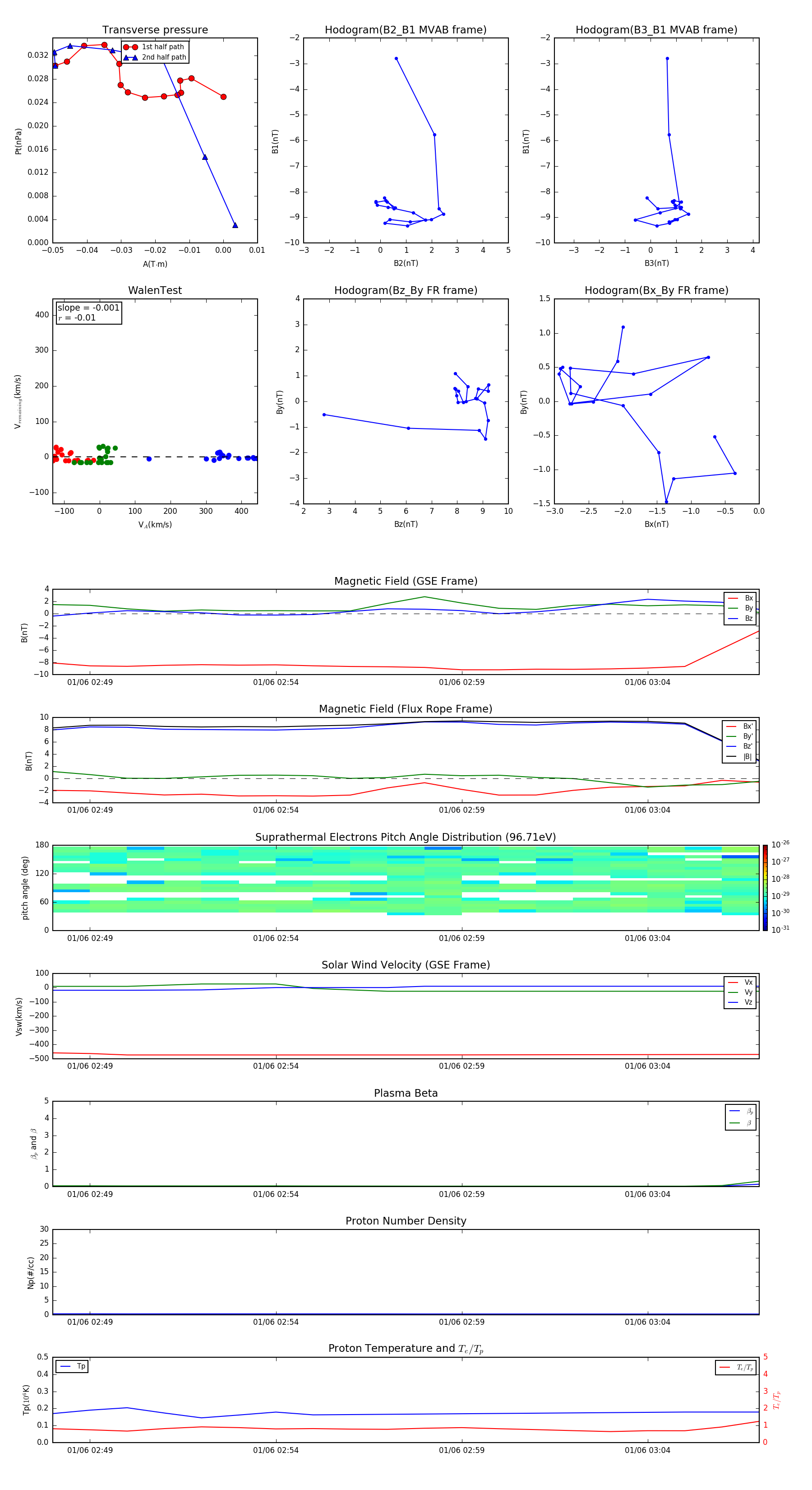
Flux Rope in 2004

Flux Rope Event 2004-01-06 02:48 ~ 2004-01-06 03:07 (20 minutes)


plot