HOME   LIST
‹–   –›

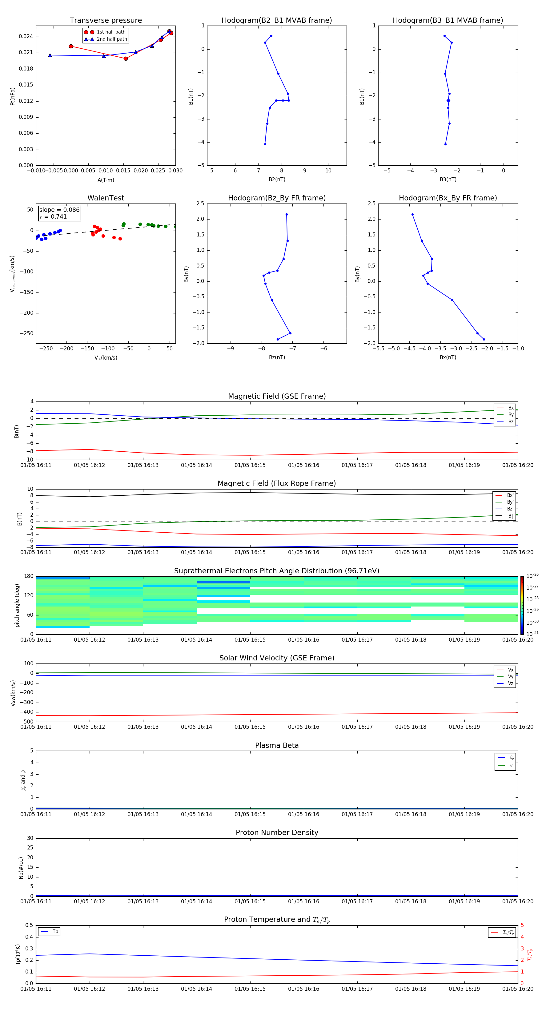
Flux Rope in 2004

Flux Rope Event 2004-01-05 16:11 ~ 2004-01-05 16:20 (10 minutes)


plot