HOME   LIST
‹–   –›

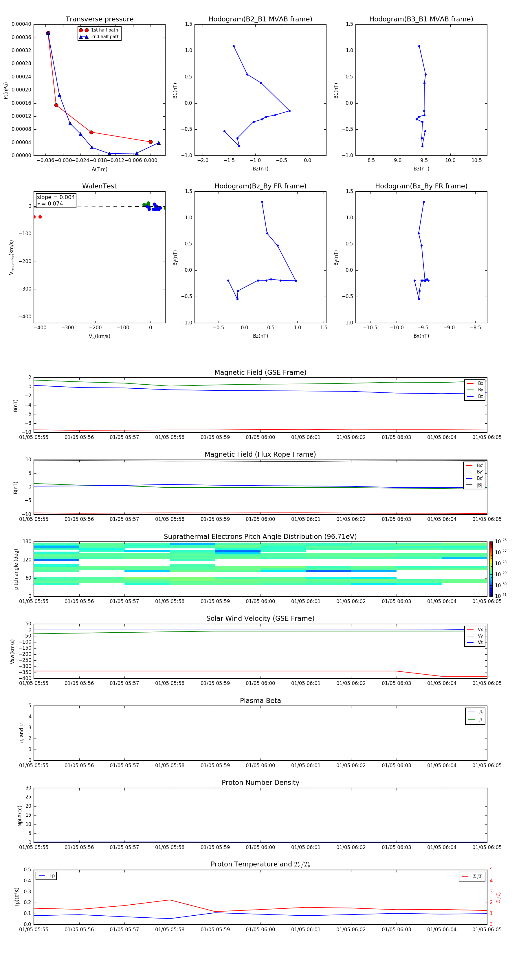
Flux Rope in 2004

Flux Rope Event 2004-01-05 05:55 ~ 2004-01-05 06:05 (11 minutes)


plot