HOME   LIST
‹–   –›

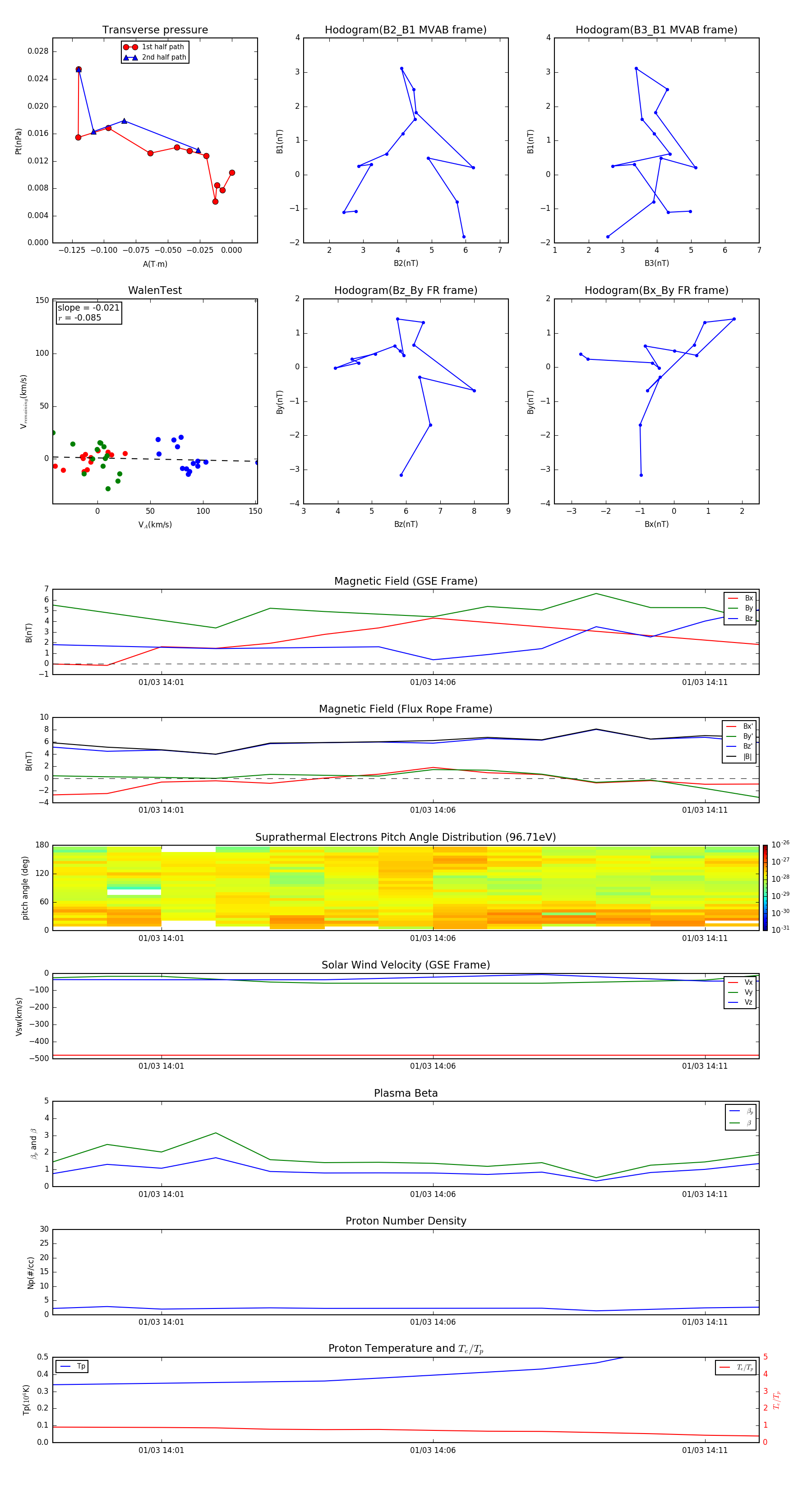
Flux Rope in 2004

Flux Rope Event 2004-01-03 13:59 ~ 2004-01-03 14:12 (14 minutes)


plot