HOME   LIST
‹–   –›

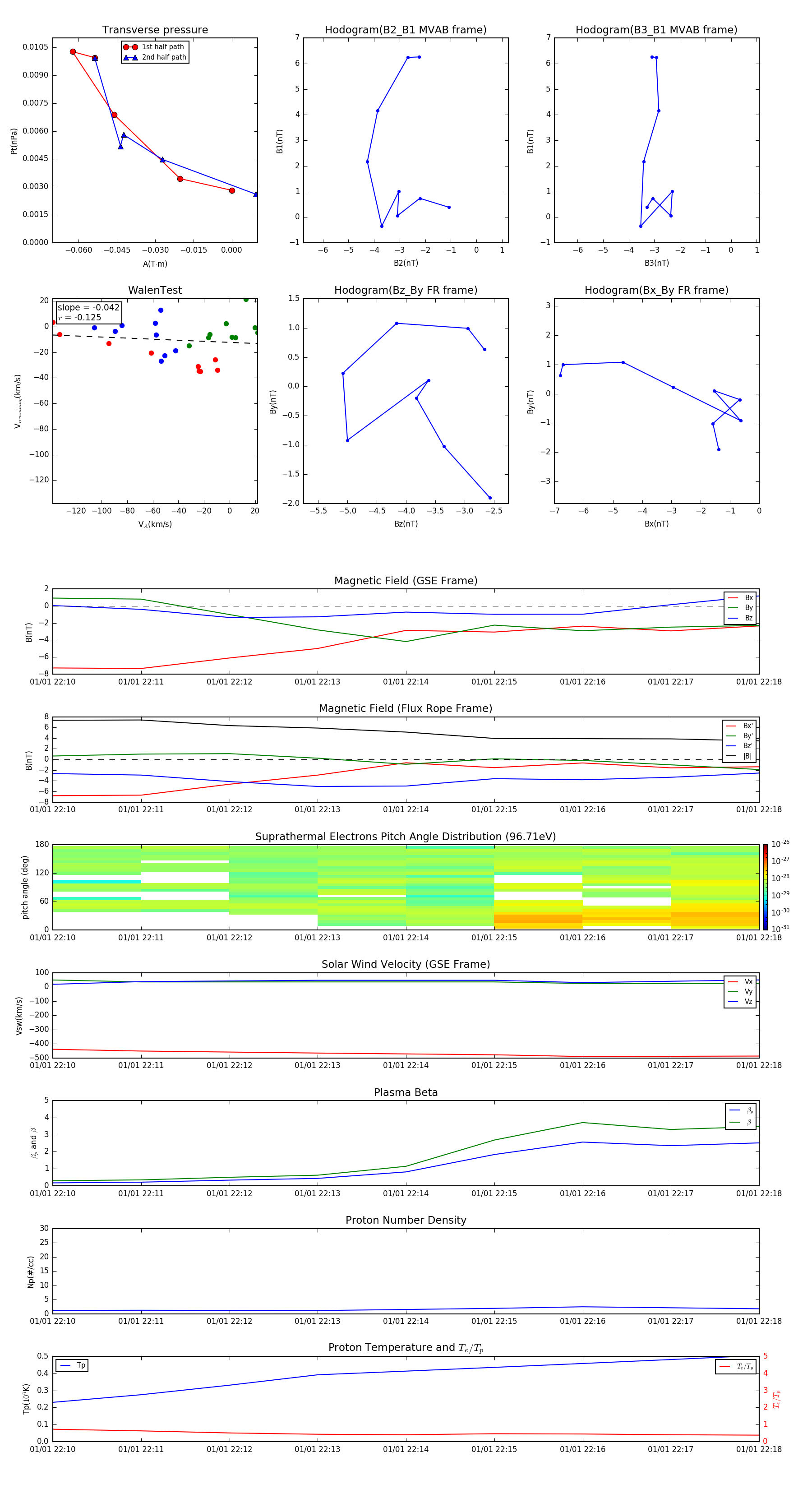
Flux Rope in 2004

Flux Rope Event 2004-01-01 22:10 ~ 2004-01-01 22:18 (9 minutes)


plot