HOME   LIST
‹–   –›

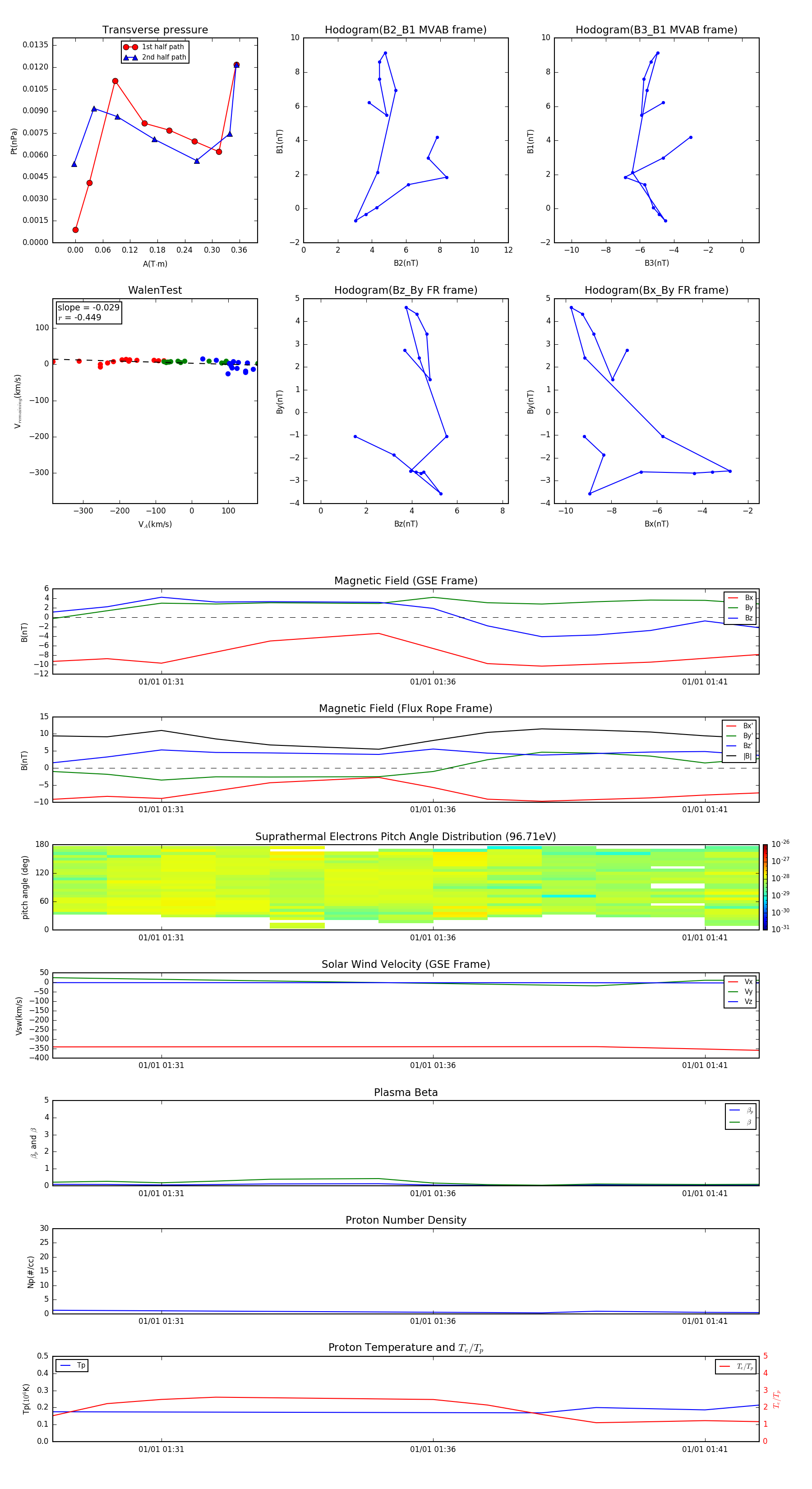
Flux Rope in 2004

Flux Rope Event 2004-01-01 01:29 ~ 2004-01-01 01:42 (14 minutes)


plot