HOME   LIST
‹–   –›

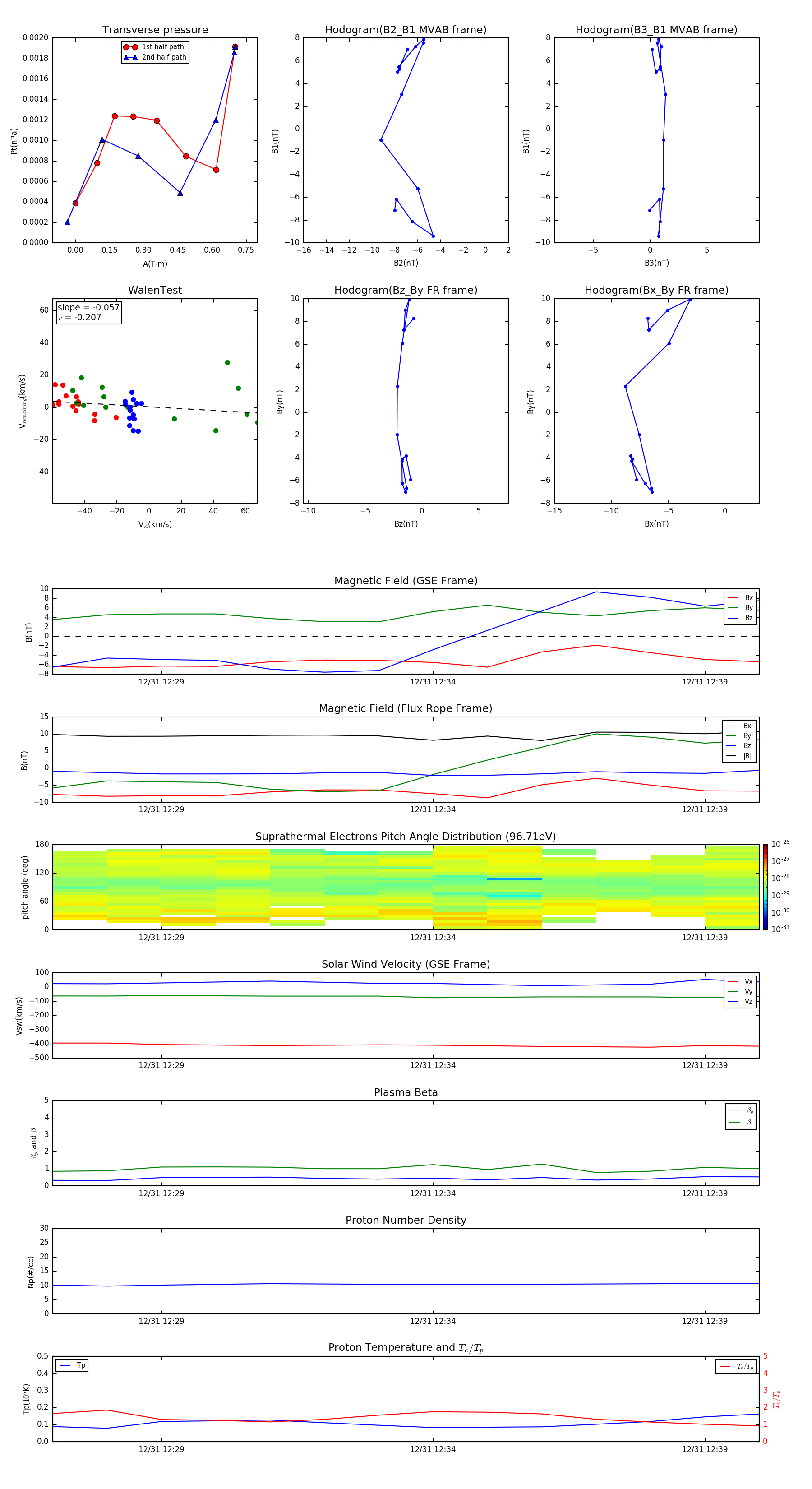
Flux Rope in 2003

Flux Rope Event 2003-12-31 12:27 ~ 2003-12-31 12:40 (14 minutes)


plot