HOME   LIST
‹–   –›

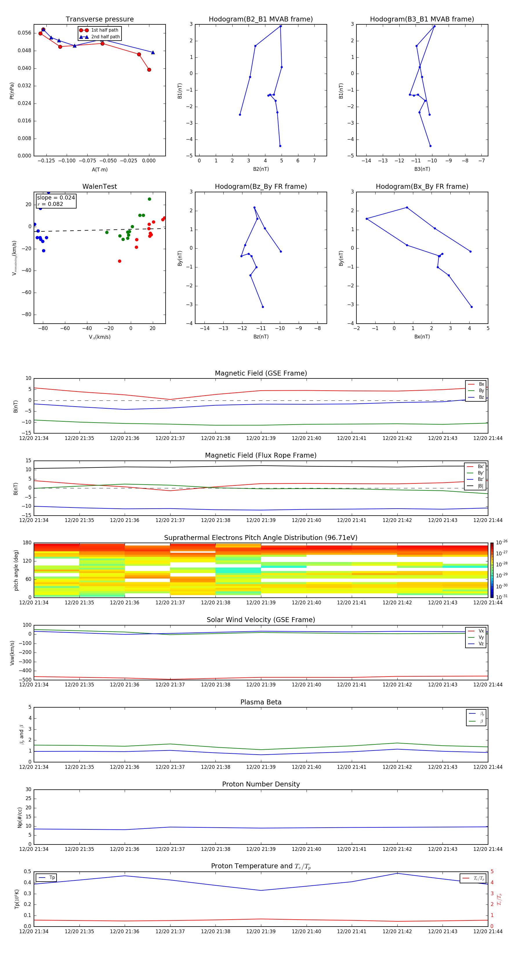
Flux Rope in 2003

Flux Rope Event 2003-12-20 21:34 ~ 2003-12-20 21:44 (11 minutes)


plot