HOME   LIST
‹–   –›

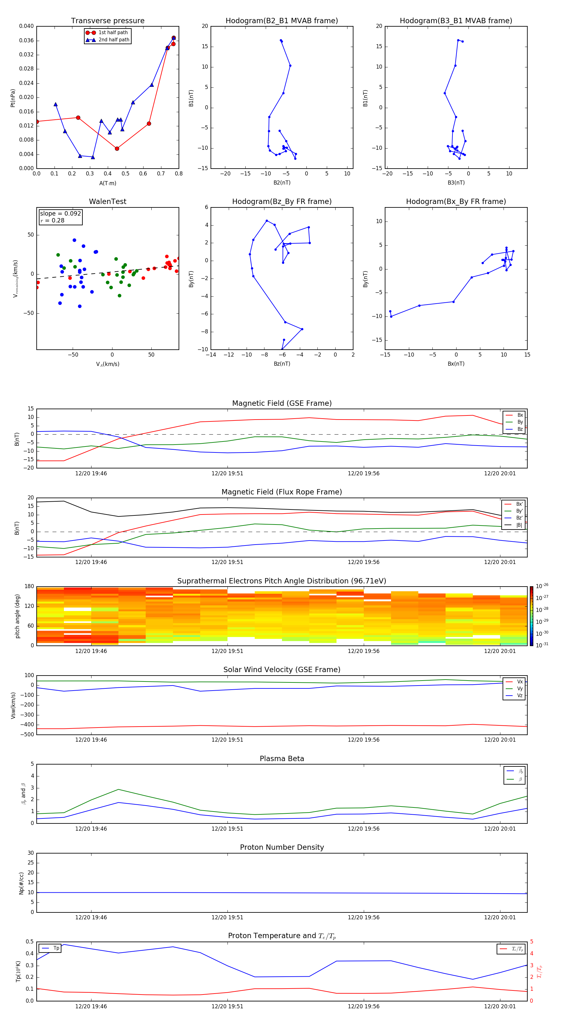
Flux Rope in 2003

Flux Rope Event 2003-12-20 19:44 ~ 2003-12-20 20:02 (19 minutes)


plot