HOME   LIST
‹–   –›

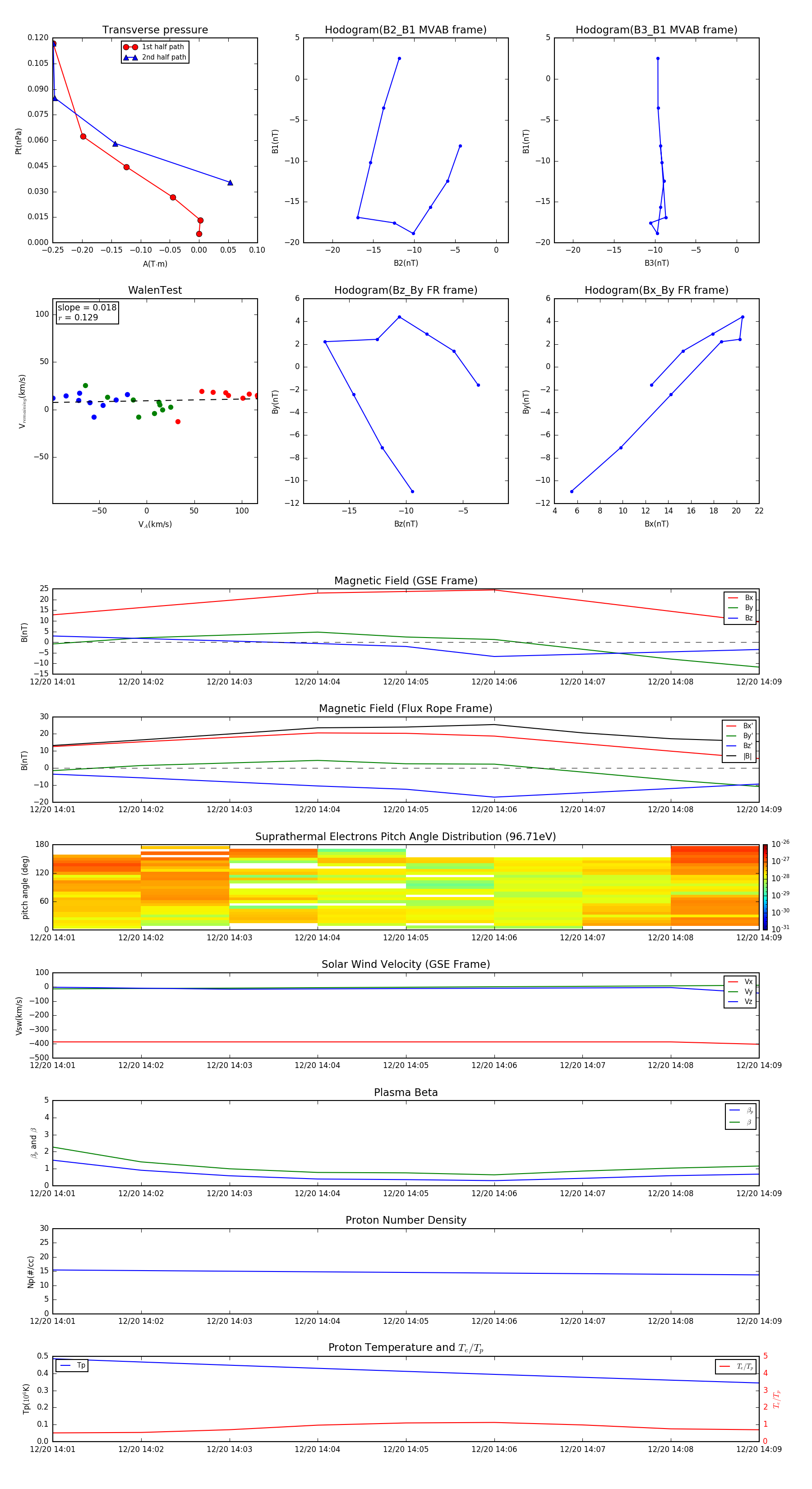
Flux Rope in 2003

Flux Rope Event 2003-12-20 14:01 ~ 2003-12-20 14:09 (9 minutes)


plot