HOME   LIST
‹–   –›

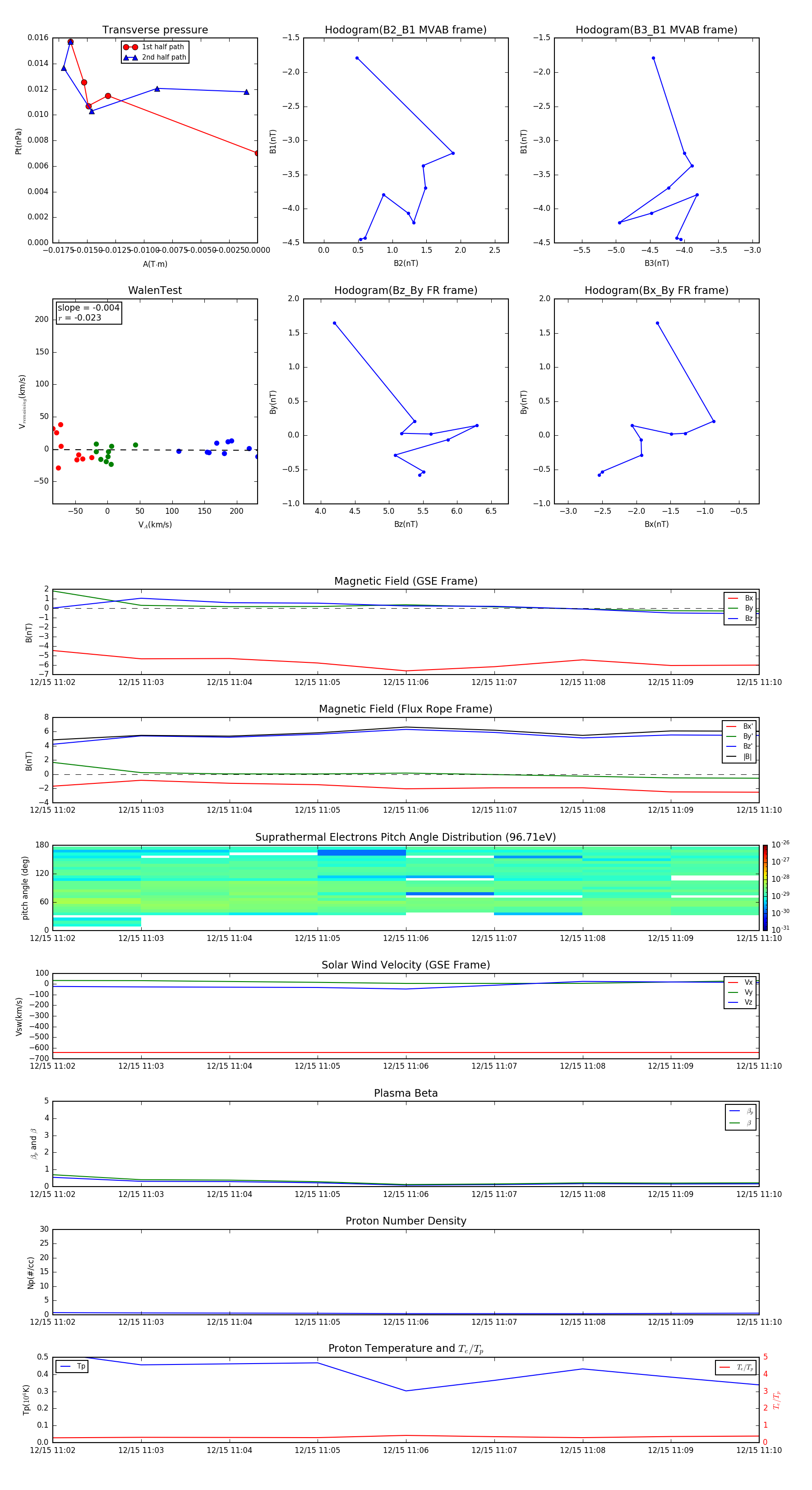
Flux Rope in 2003

Flux Rope Event 2003-12-15 11:02 ~ 2003-12-15 11:10 (9 minutes)


plot