HOME   LIST
‹–   –›

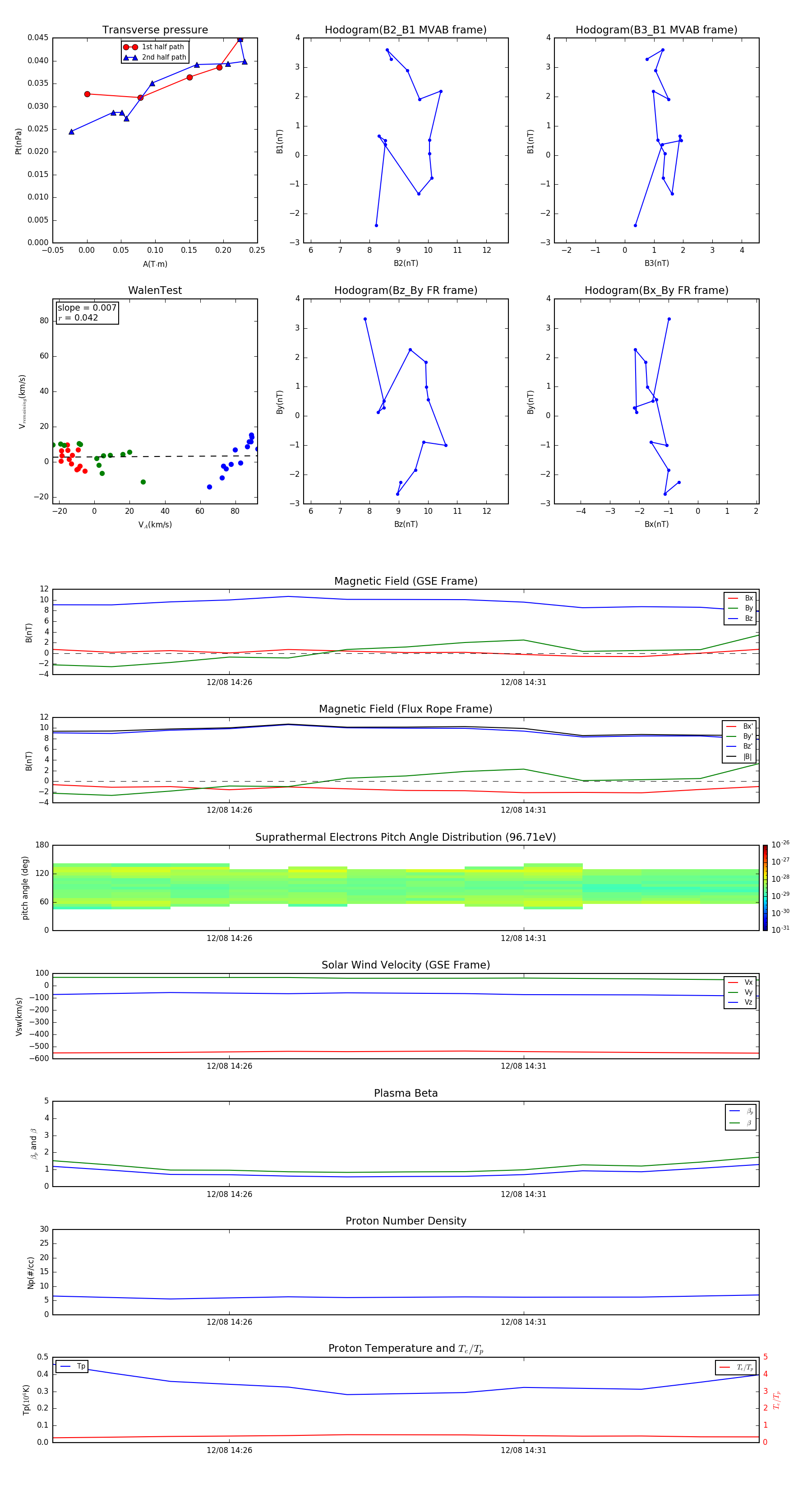
Flux Rope in 2003

Flux Rope Event 2003-12-08 14:23 ~ 2003-12-08 14:35 (13 minutes)


plot