HOME   LIST
‹–   –›

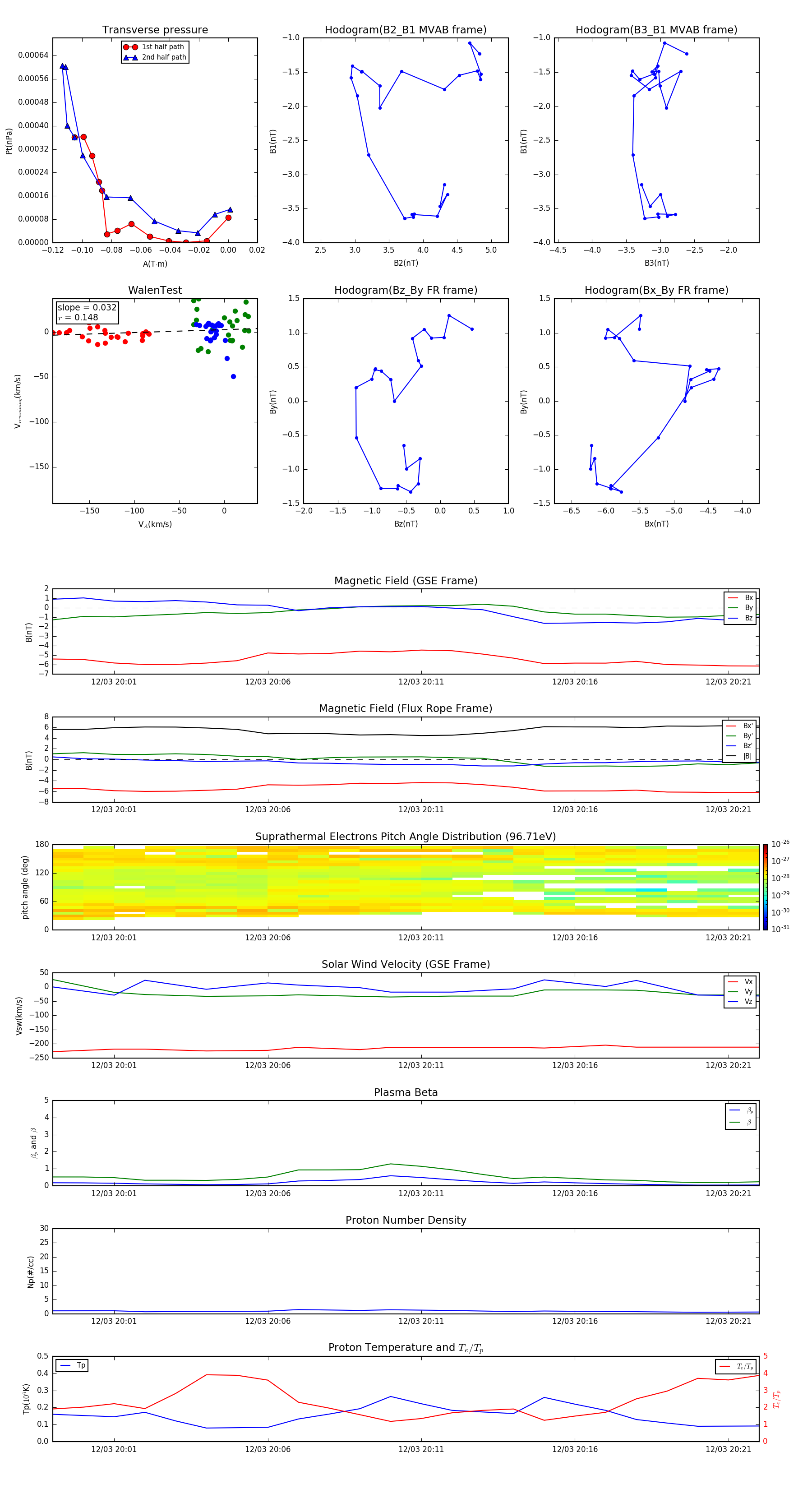
Flux Rope in 2003

Flux Rope Event 2003-12-03 19:59 ~ 2003-12-03 20:22 (24 minutes)


plot