HOME   LIST
‹–   –›

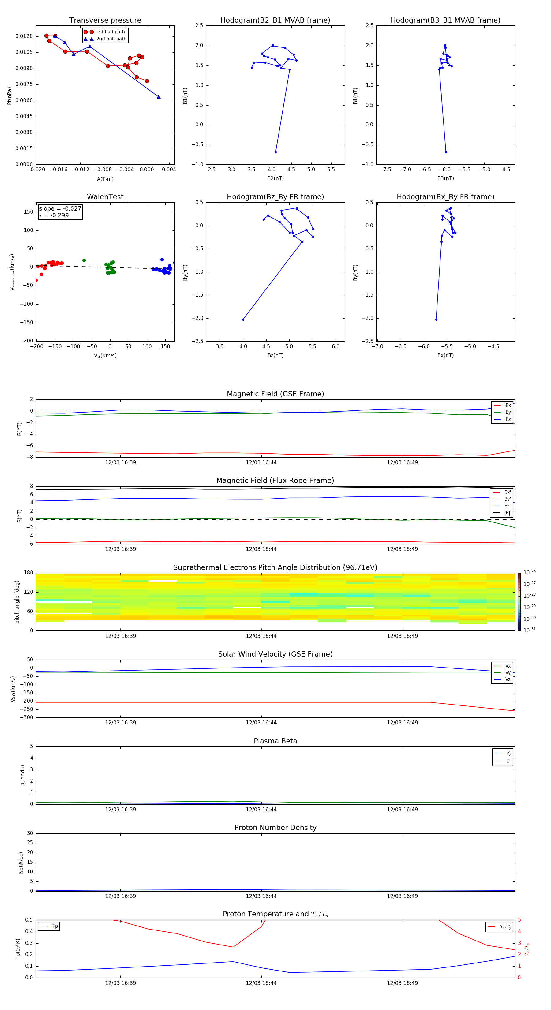
Flux Rope in 2003

Flux Rope Event 2003-12-03 16:36 ~ 2003-12-03 16:53 (18 minutes)


plot