HOME   LIST
‹–   –›

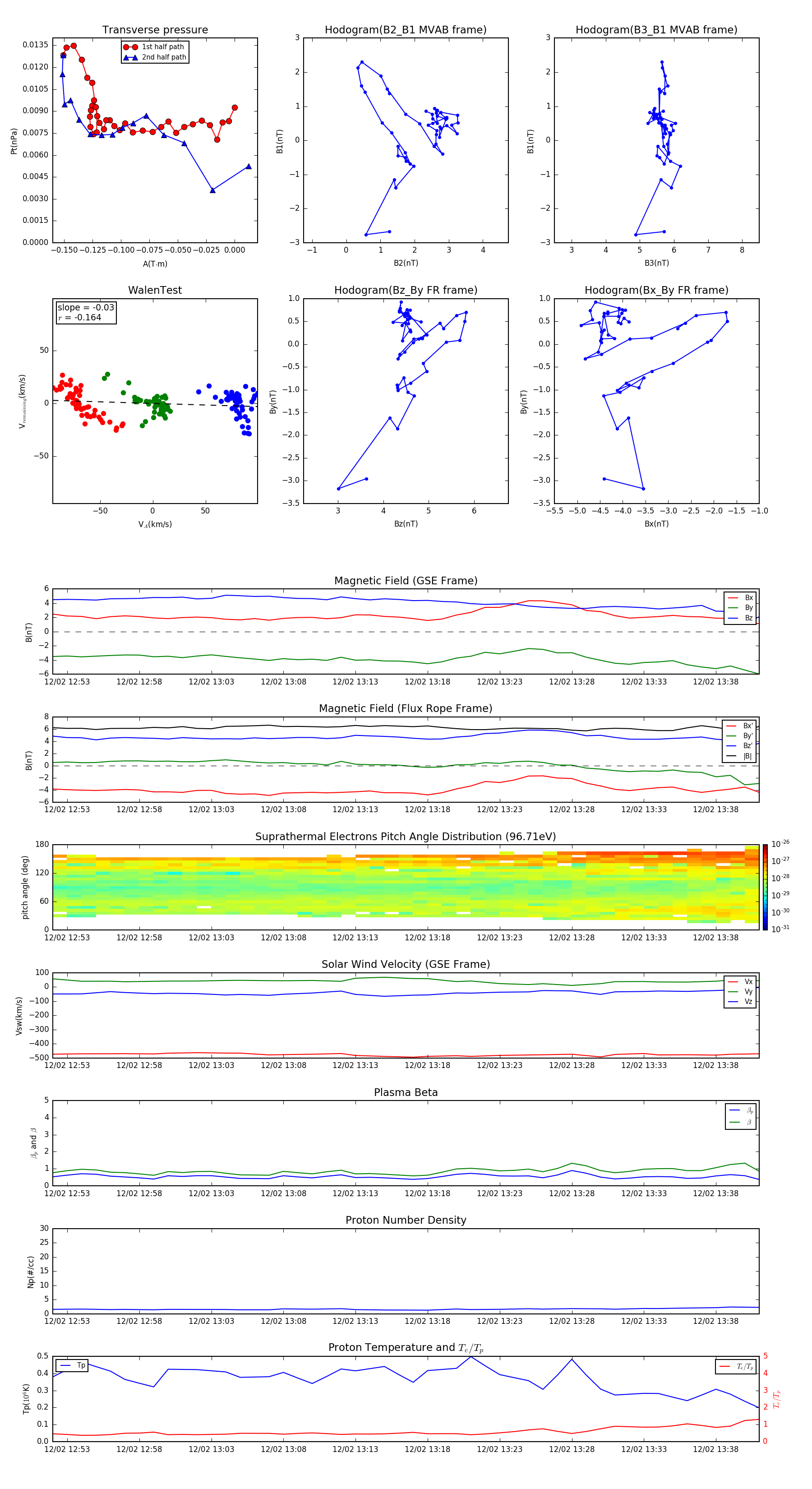
Flux Rope in 2003

Flux Rope Event 2003-12-02 12:52 ~ 2003-12-02 13:41 (50 minutes)


plot