HOME   LIST
‹–   –›

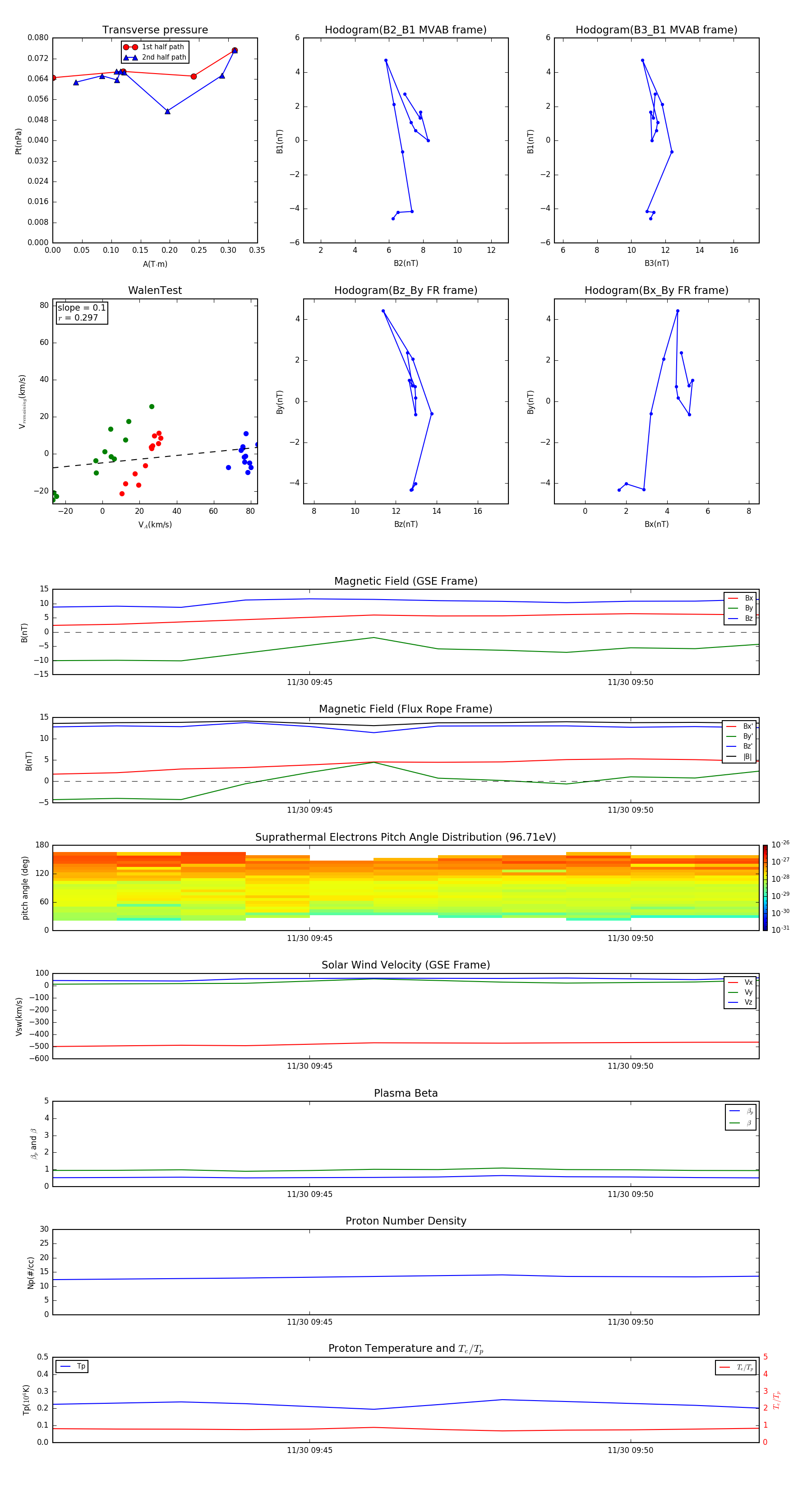
Flux Rope in 2003

Flux Rope Event 2003-11-30 09:41 ~ 2003-11-30 09:52 (12 minutes)


plot