HOME   LIST
‹–   –›

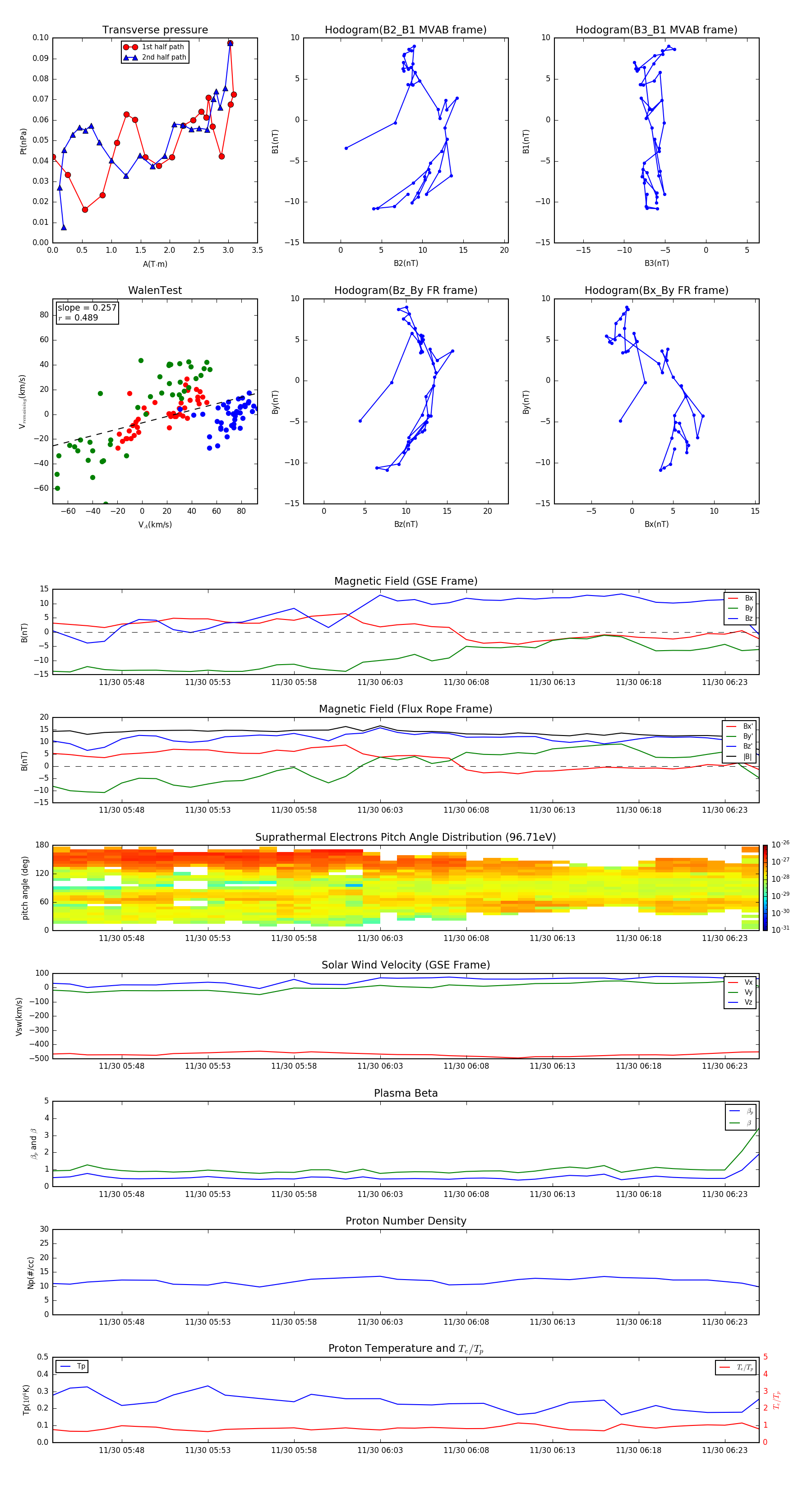
Flux Rope in 2003

Flux Rope Event 2003-11-30 05:44 ~ 2003-11-30 06:25 (42 minutes)


plot