HOME   LIST
‹–   –›

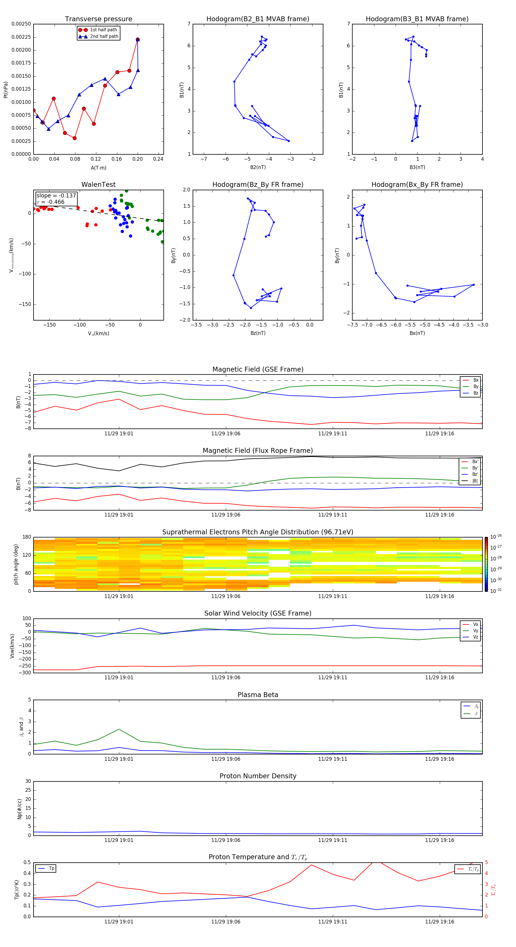
Flux Rope in 2003

Flux Rope Event 2003-11-29 18:57 ~ 2003-11-29 19:18 (22 minutes)


plot