HOME   LIST
‹–   –›

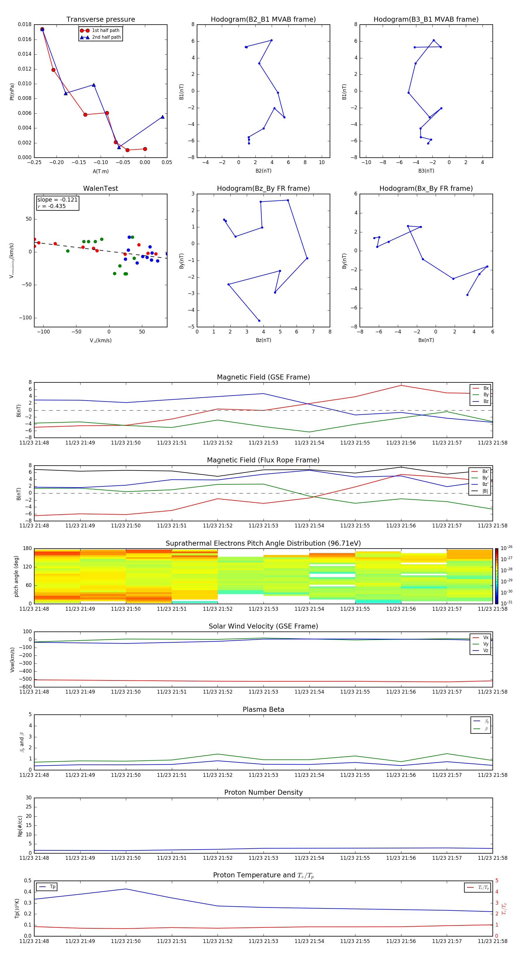
Flux Rope in 2003

Flux Rope Event 2003-11-23 21:48 ~ 2003-11-23 21:58 (11 minutes)


plot