HOME   LIST
‹–   –›

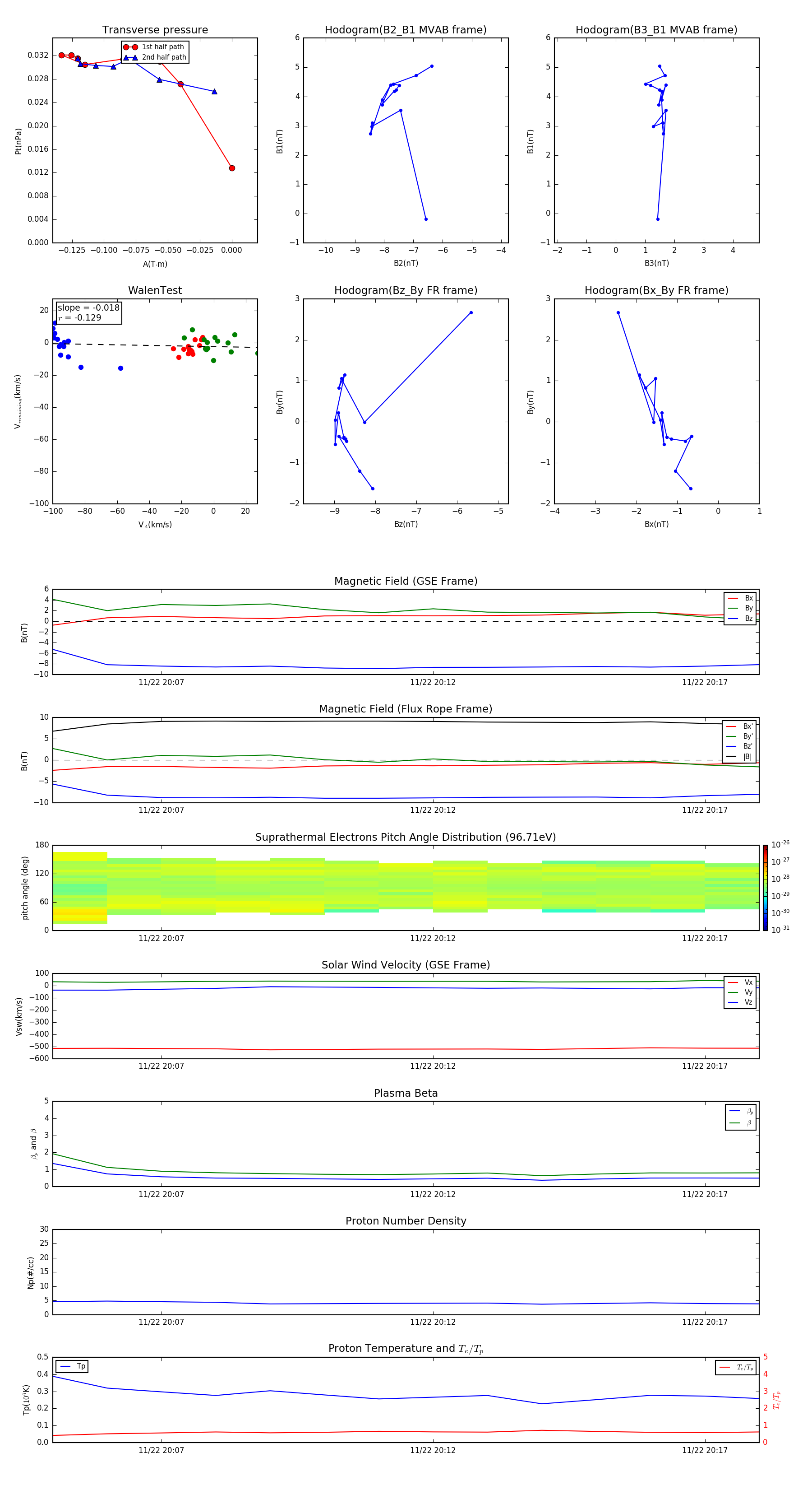
Flux Rope in 2003

Flux Rope Event 2003-11-22 20:05 ~ 2003-11-22 20:18 (14 minutes)


plot