HOME   LIST
‹–   –›

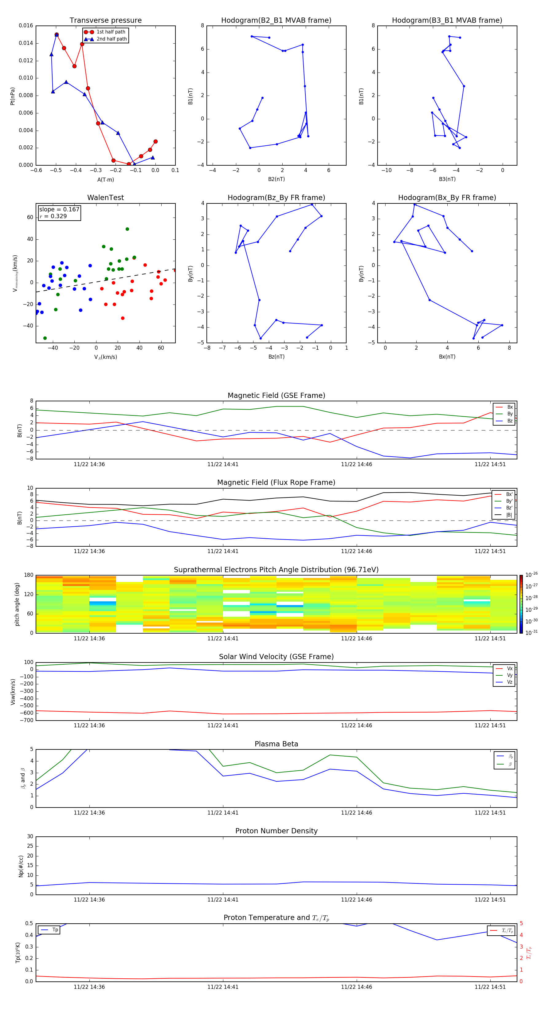
Flux Rope in 2003

Flux Rope Event 2003-11-22 14:34 ~ 2003-11-22 14:52 (19 minutes)


plot