HOME   LIST
‹–   –›

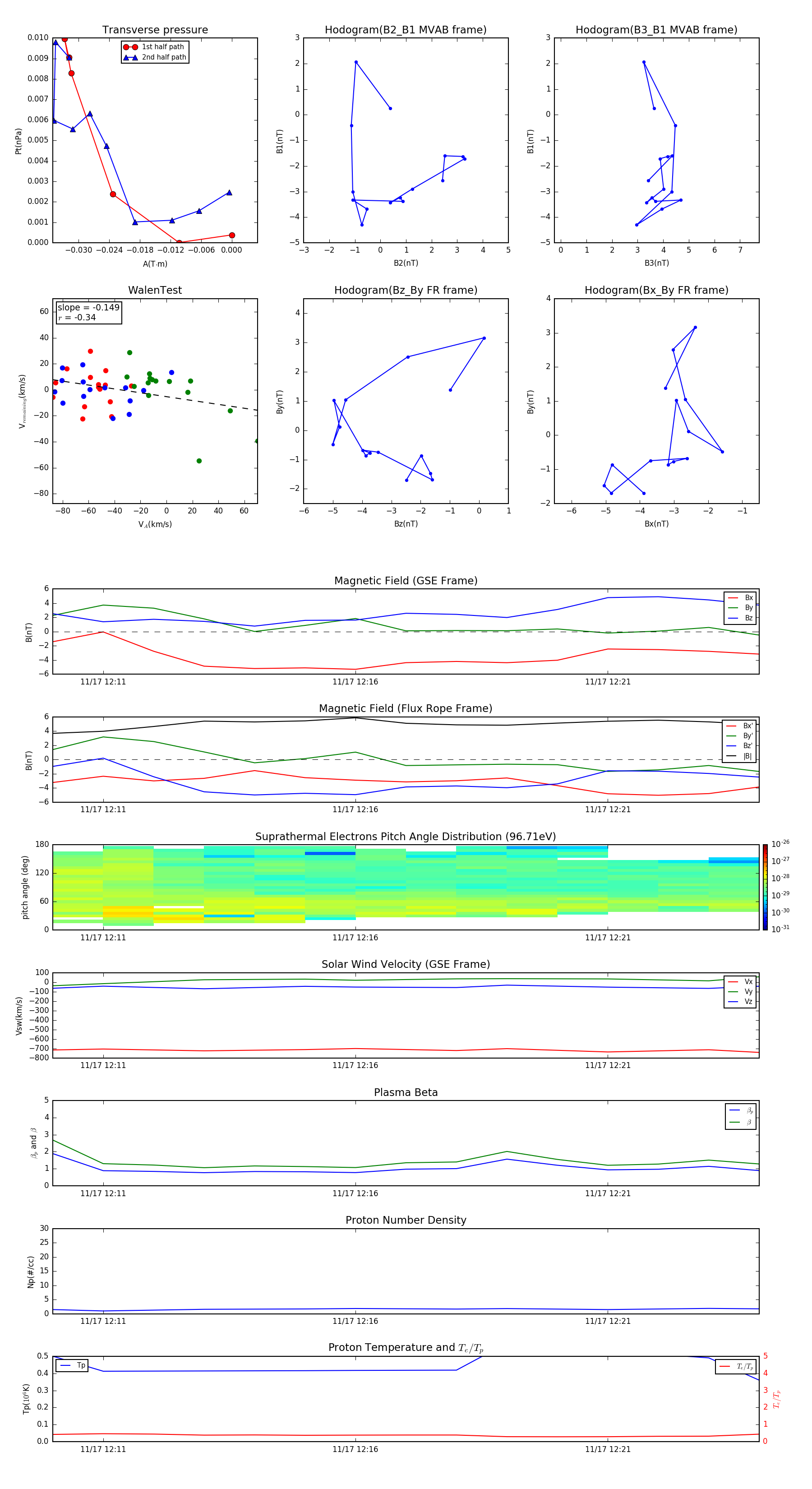
Flux Rope in 2003

Flux Rope Event 2003-11-17 12:10 ~ 2003-11-17 12:24 (15 minutes)


plot