HOME   LIST
‹–   –›

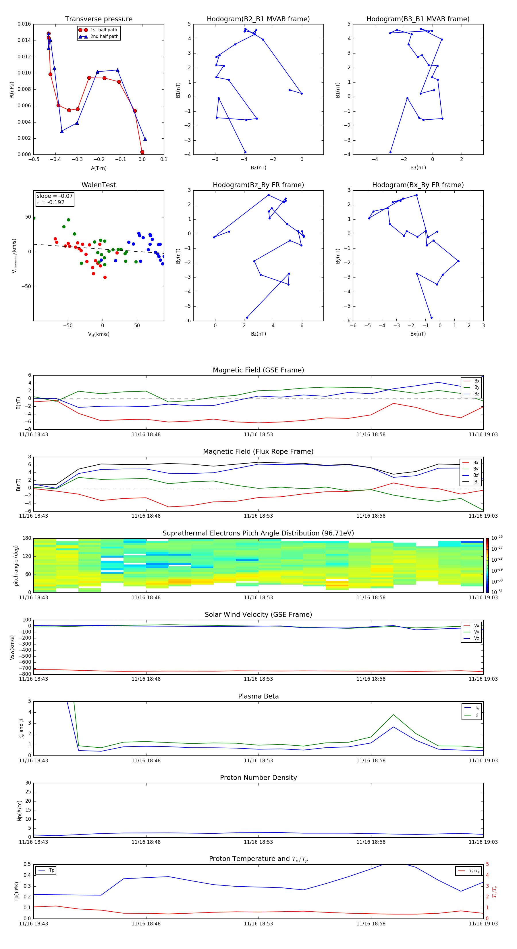
Flux Rope in 2003

Flux Rope Event 2003-11-16 18:43 ~ 2003-11-16 19:03 (21 minutes)


plot