HOME   LIST
‹–   –›

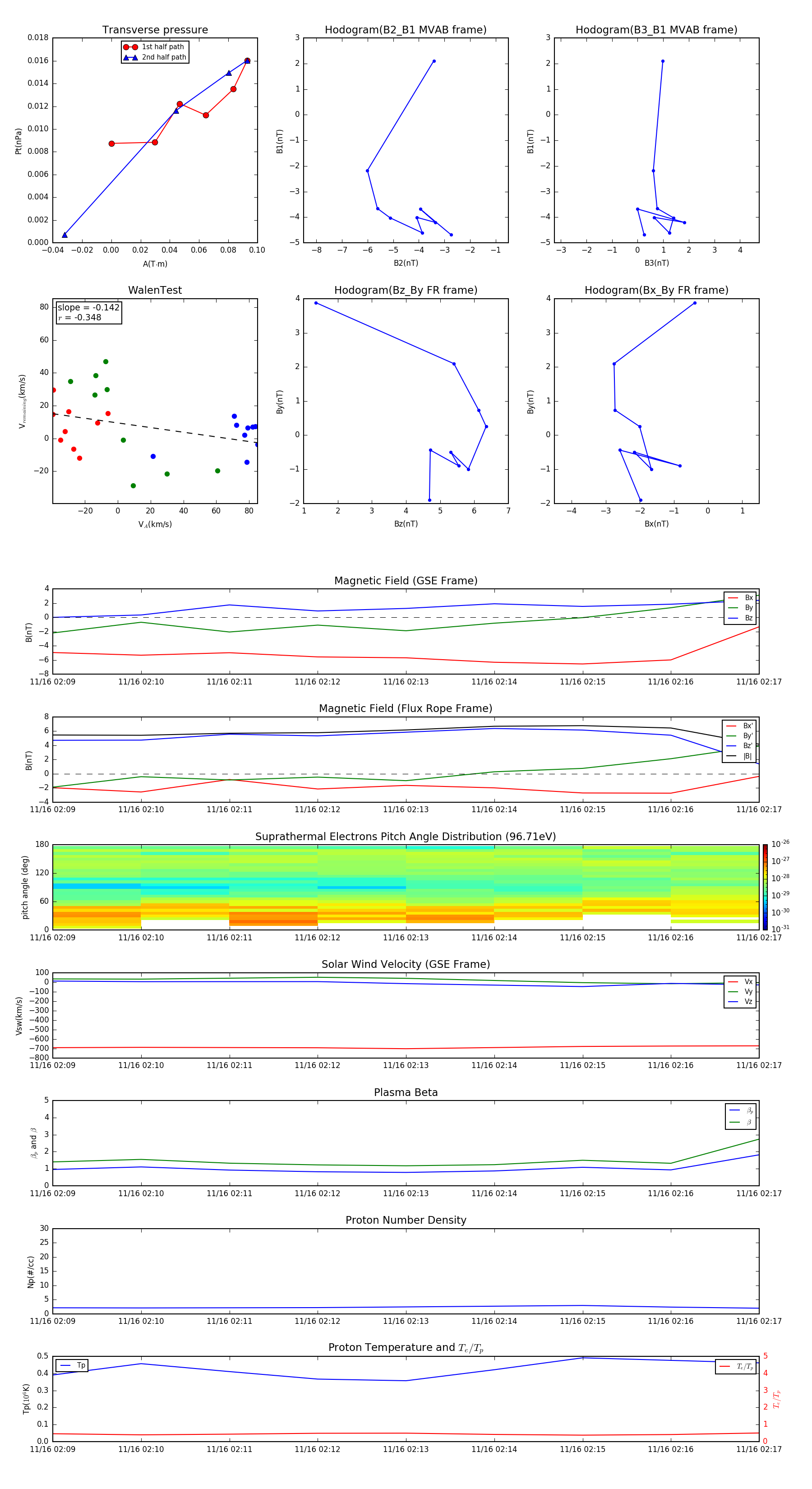
Flux Rope in 2003

Flux Rope Event 2003-11-16 02:09 ~ 2003-11-16 02:17 (9 minutes)


plot