HOME   LIST
‹–   –›

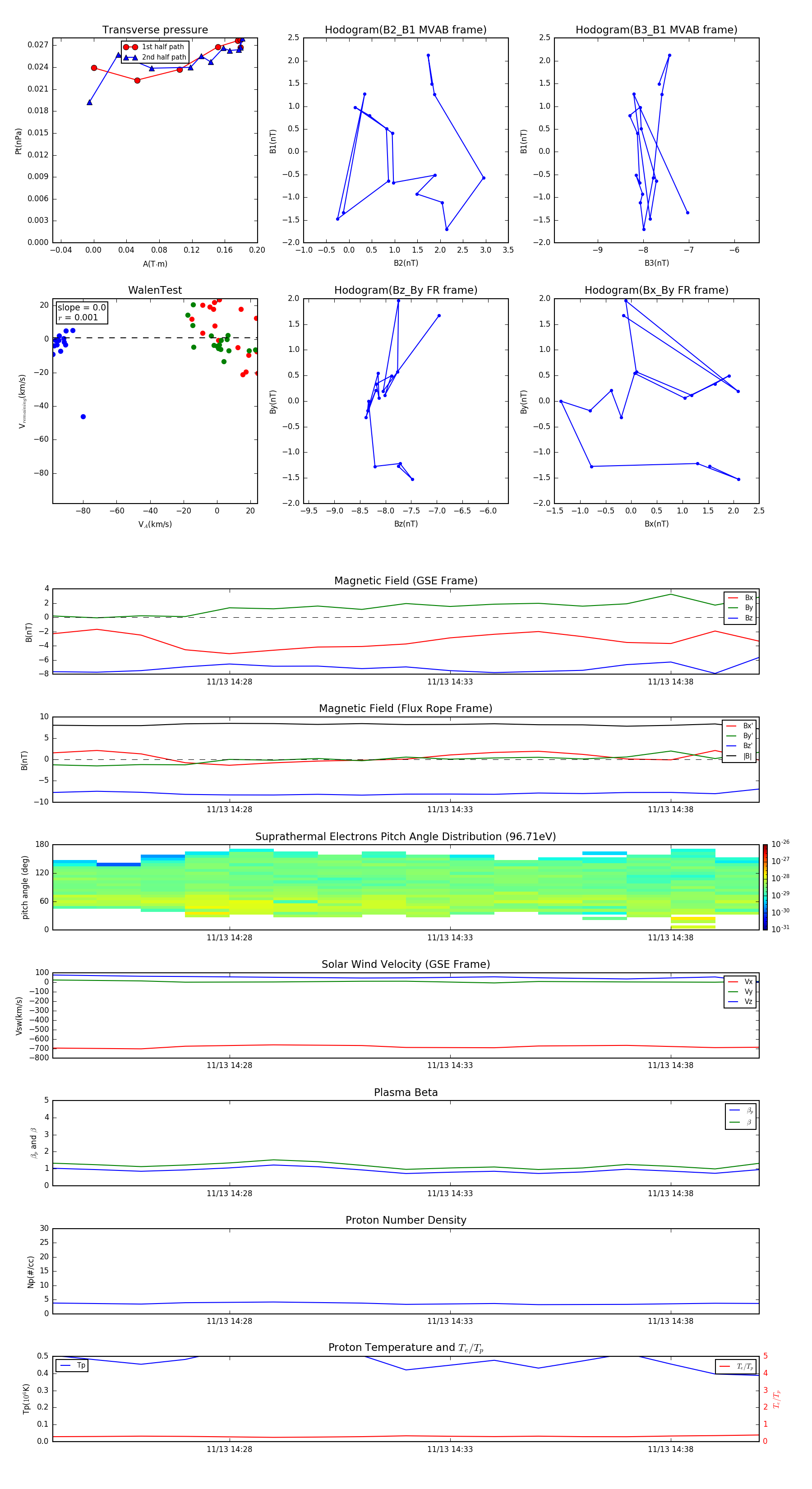
Flux Rope in 2003

Flux Rope Event 2003-11-13 14:24 ~ 2003-11-13 14:40 (17 minutes)


plot