HOME   LIST
‹–   –›

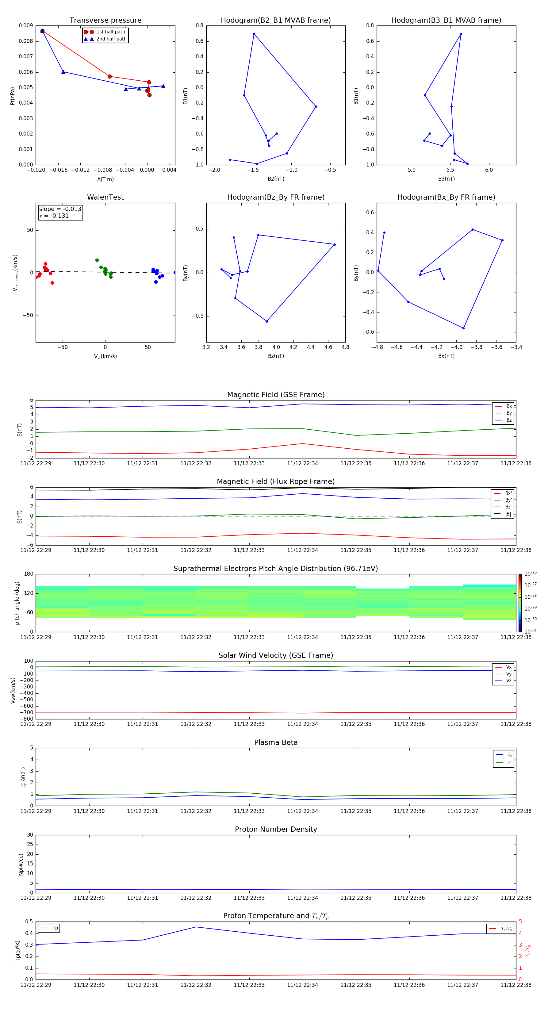
Flux Rope in 2003

Flux Rope Event 2003-11-12 22:29 ~ 2003-11-12 22:38 (10 minutes)


plot