HOME   LIST
‹–   –›

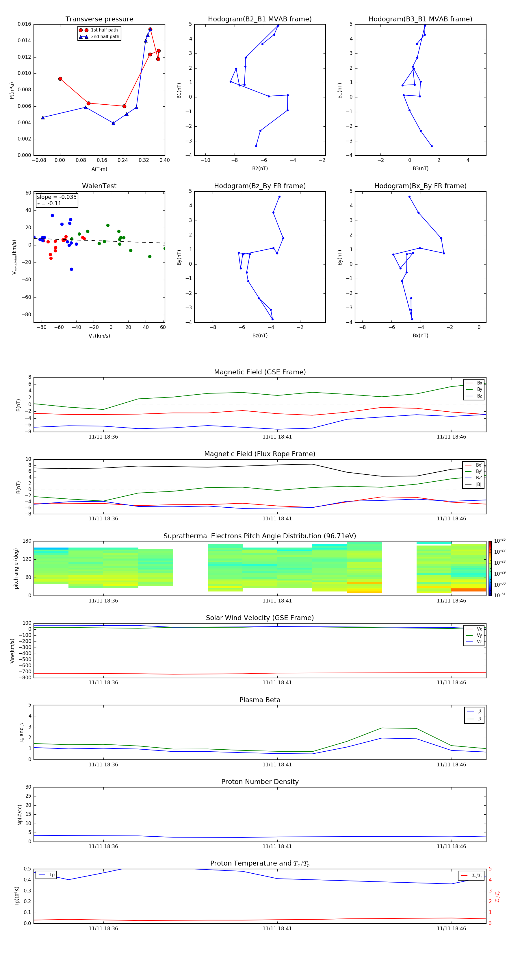
Flux Rope in 2003

Flux Rope Event 2003-11-11 18:34 ~ 2003-11-11 18:47 (14 minutes)


plot