HOME   LIST
‹–   –›

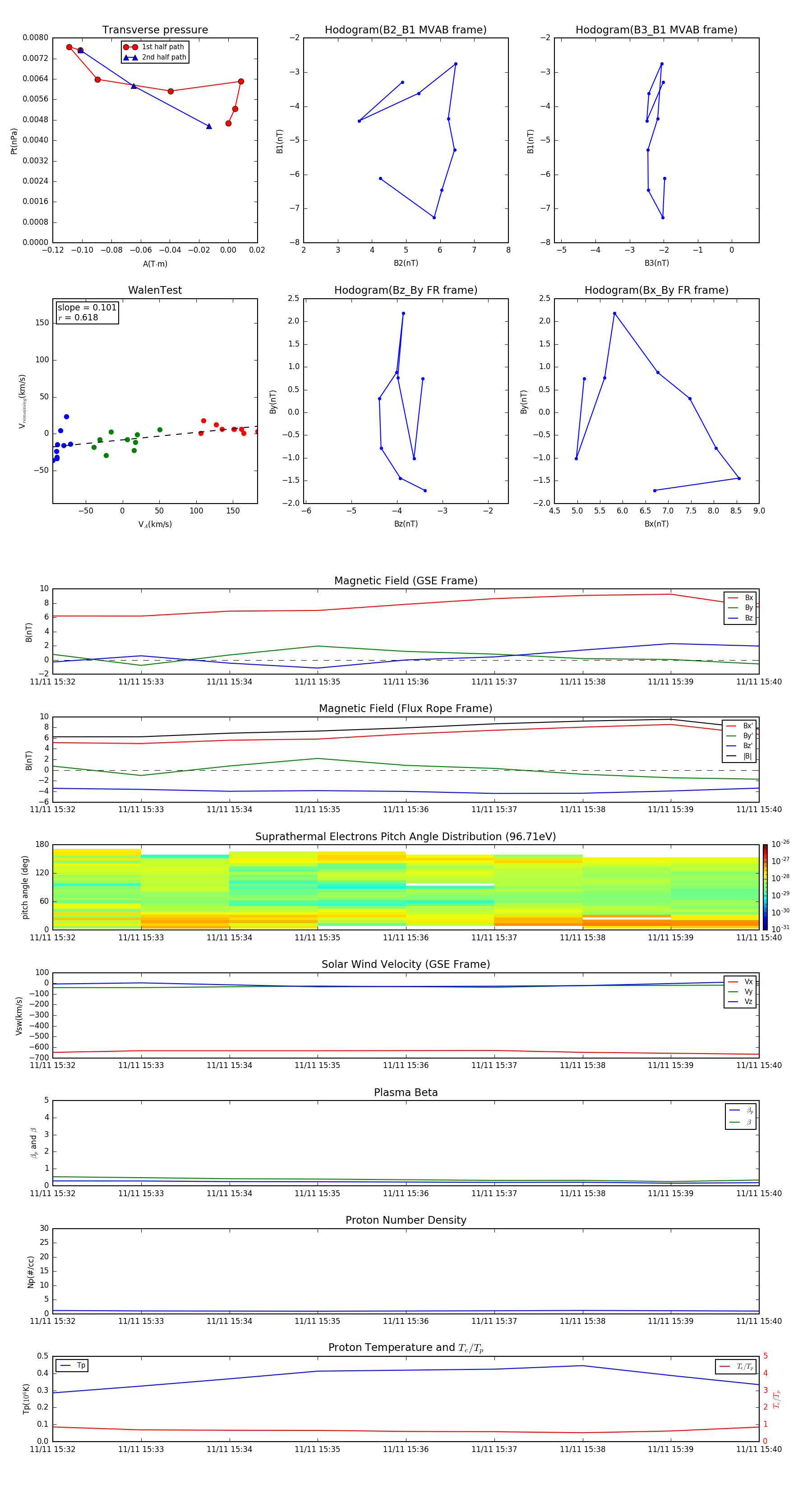
Flux Rope in 2003

Flux Rope Event 2003-11-11 15:32 ~ 2003-11-11 15:40 (9 minutes)


plot