HOME   LIST
‹–   –›

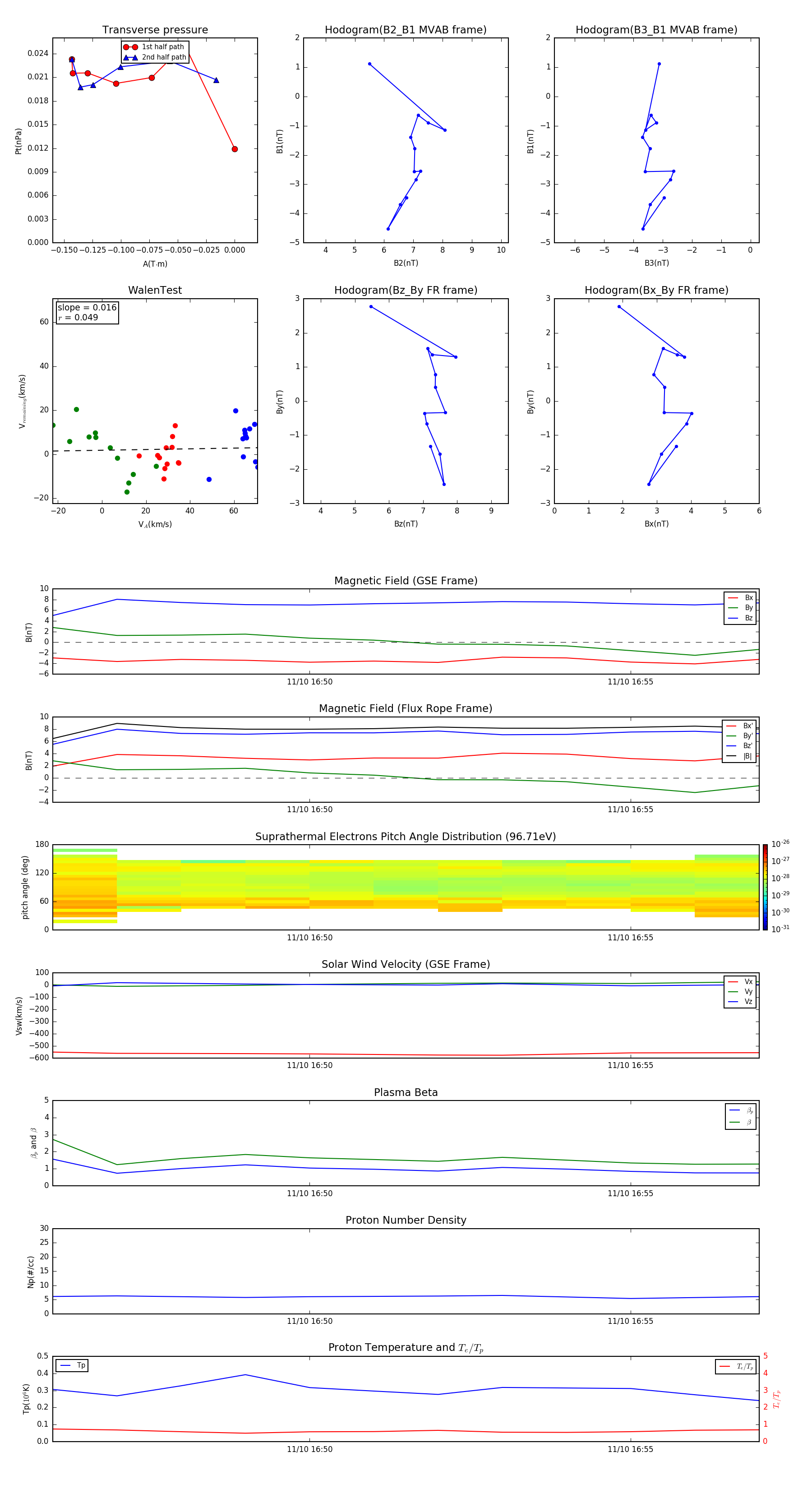
Flux Rope in 2003

Flux Rope Event 2003-11-10 16:46 ~ 2003-11-10 16:57 (12 minutes)


plot