HOME   LIST
‹–   –›

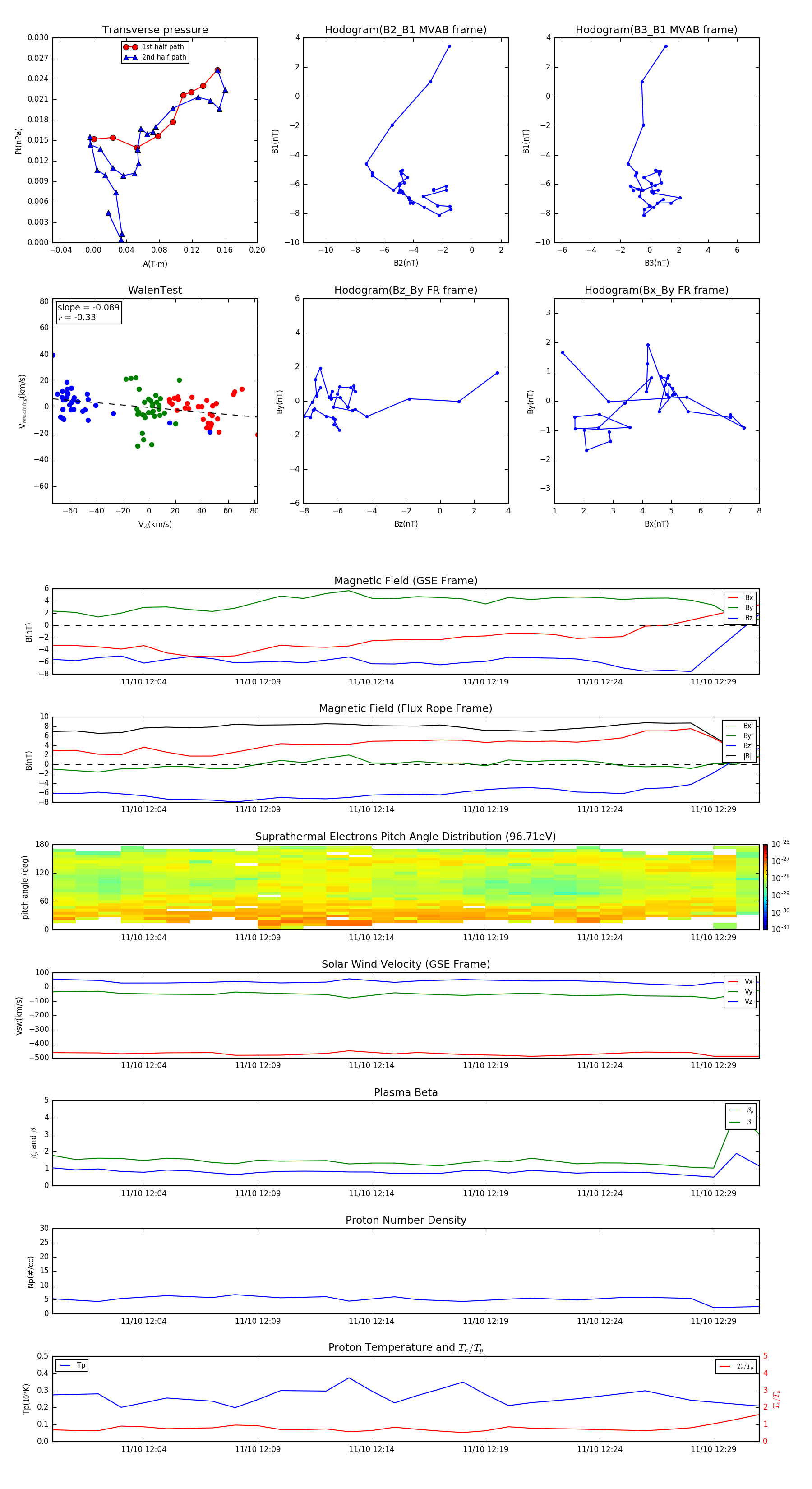
Flux Rope in 2003

Flux Rope Event 2003-11-10 12:00 ~ 2003-11-10 12:31 (32 minutes)


plot