HOME   LIST
‹–   –›

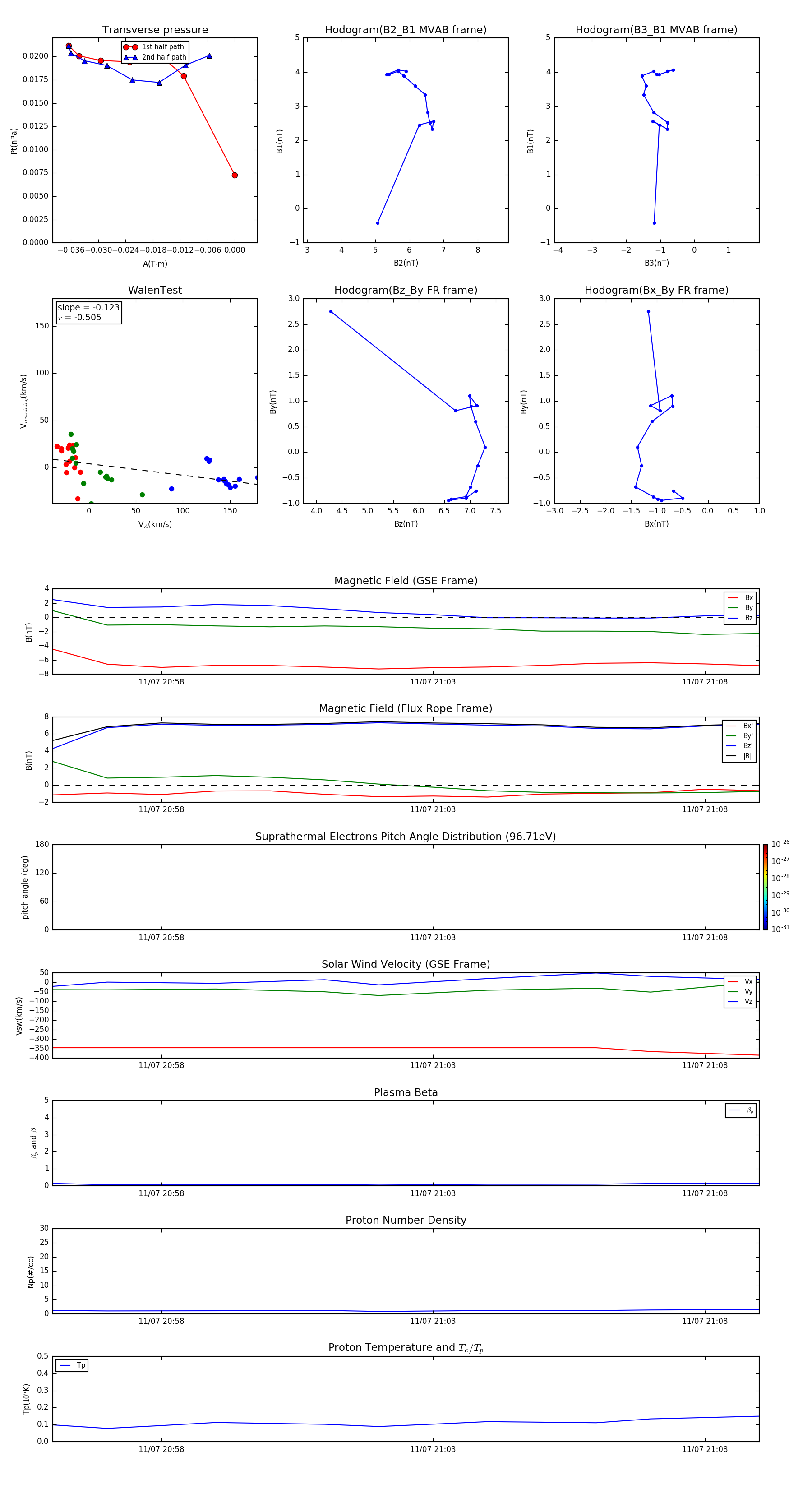
Flux Rope in 2003

Flux Rope Event 2003-11-07 20:56 ~ 2003-11-07 21:09 (14 minutes)


plot