HOME   LIST
‹–   –›

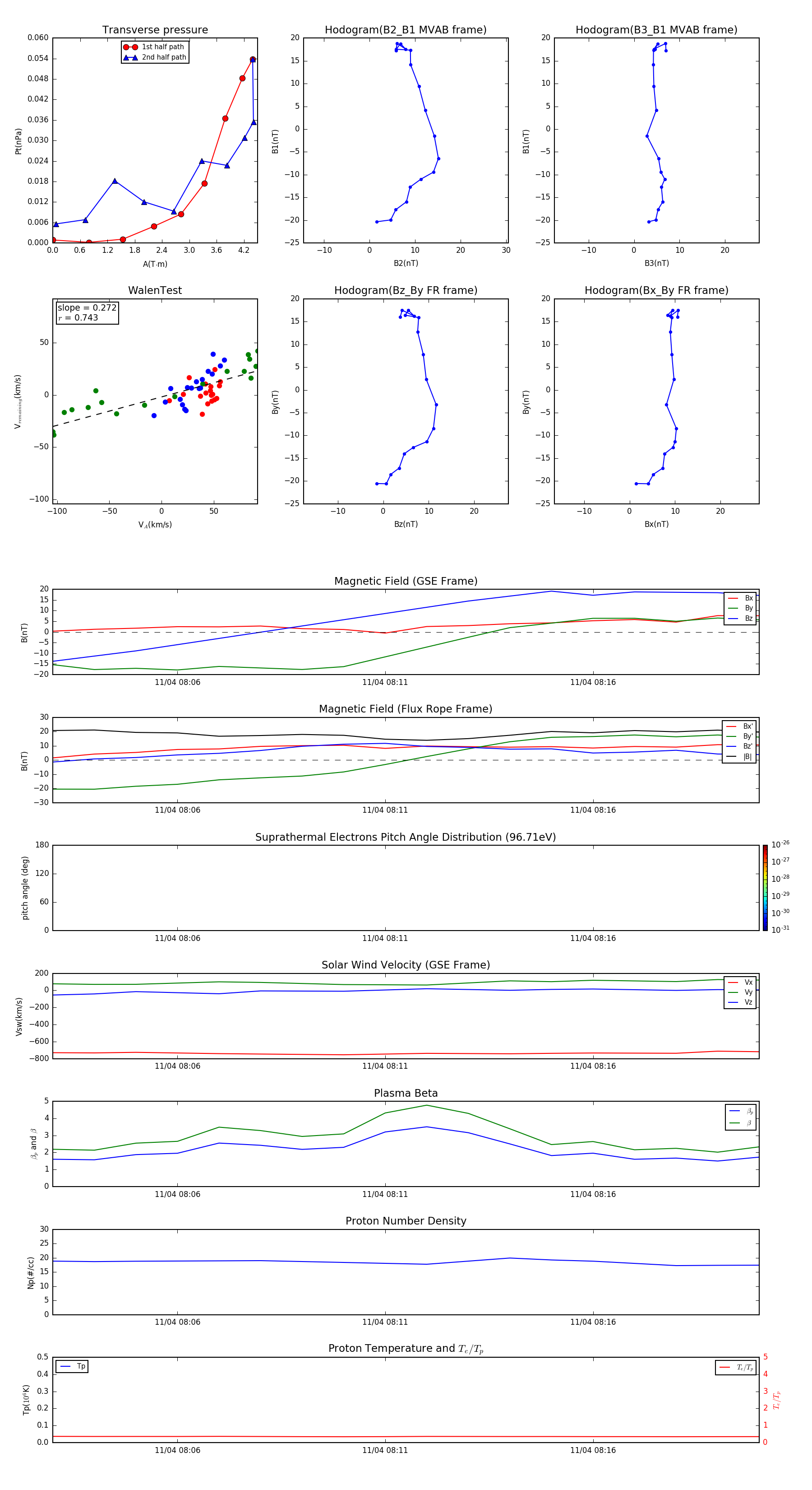
Flux Rope in 2003

Flux Rope Event 2003-11-04 08:03 ~ 2003-11-04 08:20 (18 minutes)


plot