HOME   LIST
‹–   –›

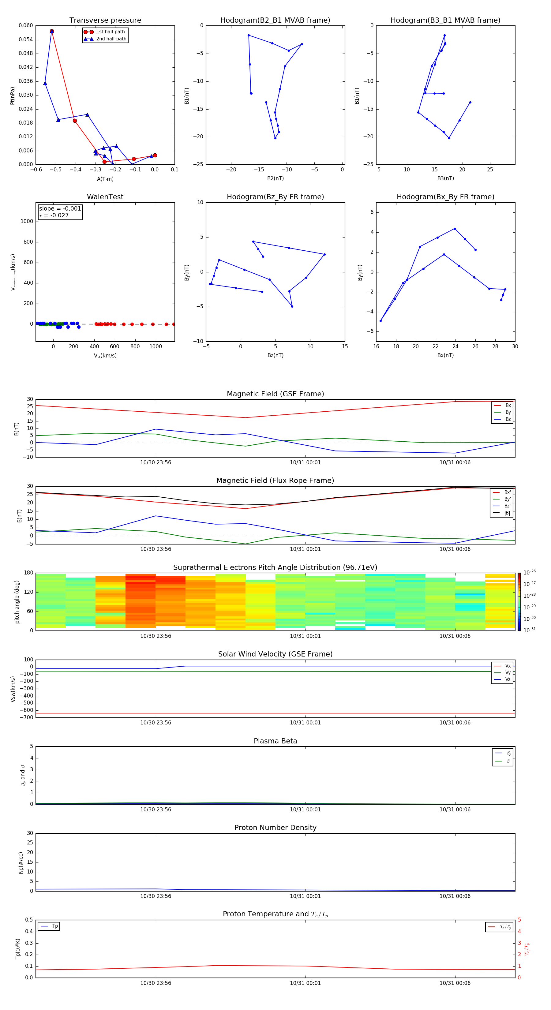
Flux Rope in 2003

Flux Rope Event 2003-10-30 23:52 ~ 2003-10-31 00:08 (17 minutes)


plot