HOME   LIST
‹–   –›

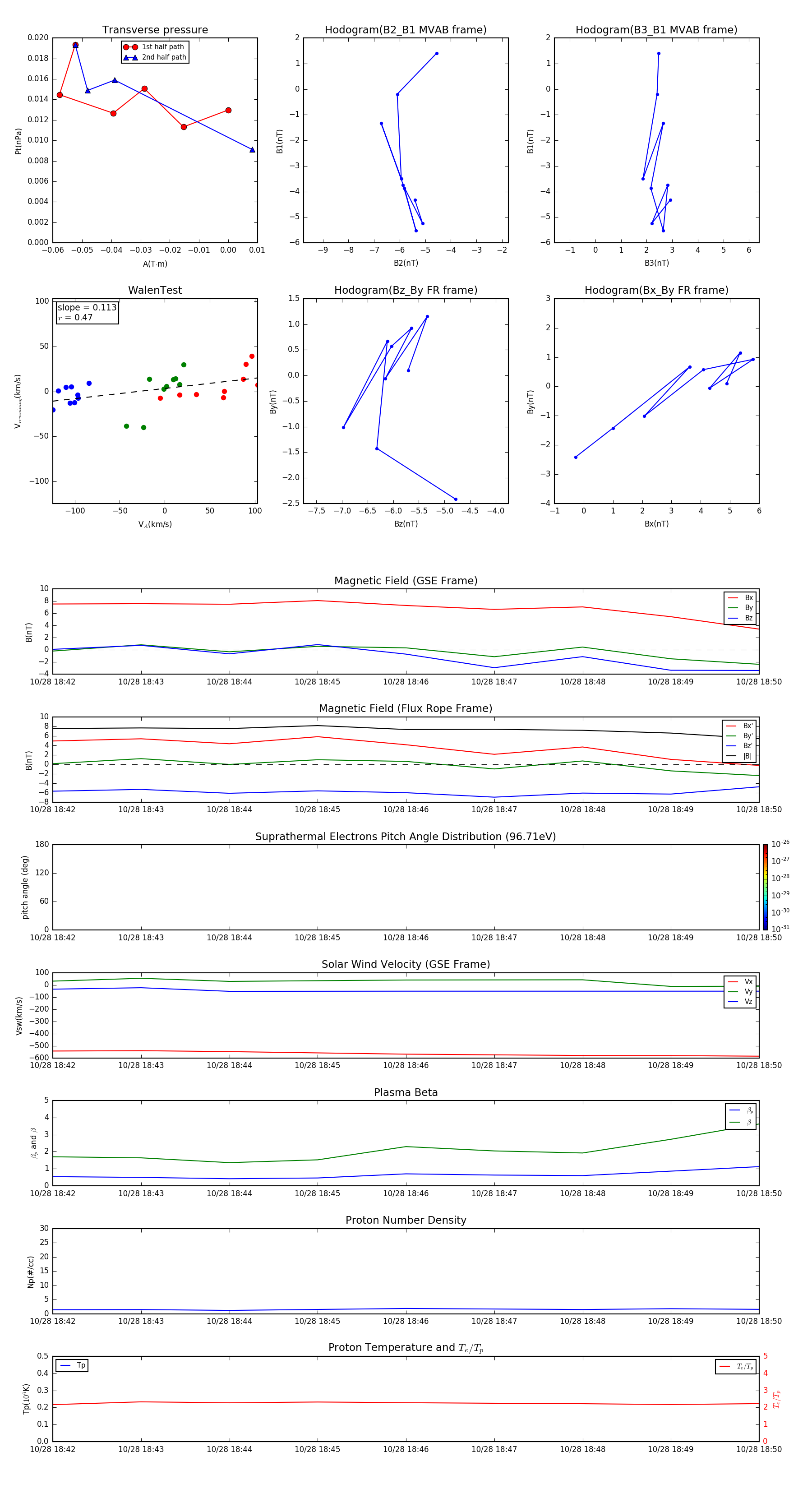
Flux Rope in 2003

Flux Rope Event 2003-10-28 18:42 ~ 2003-10-28 18:50 (9 minutes)


plot