HOME   LIST
‹–   –›

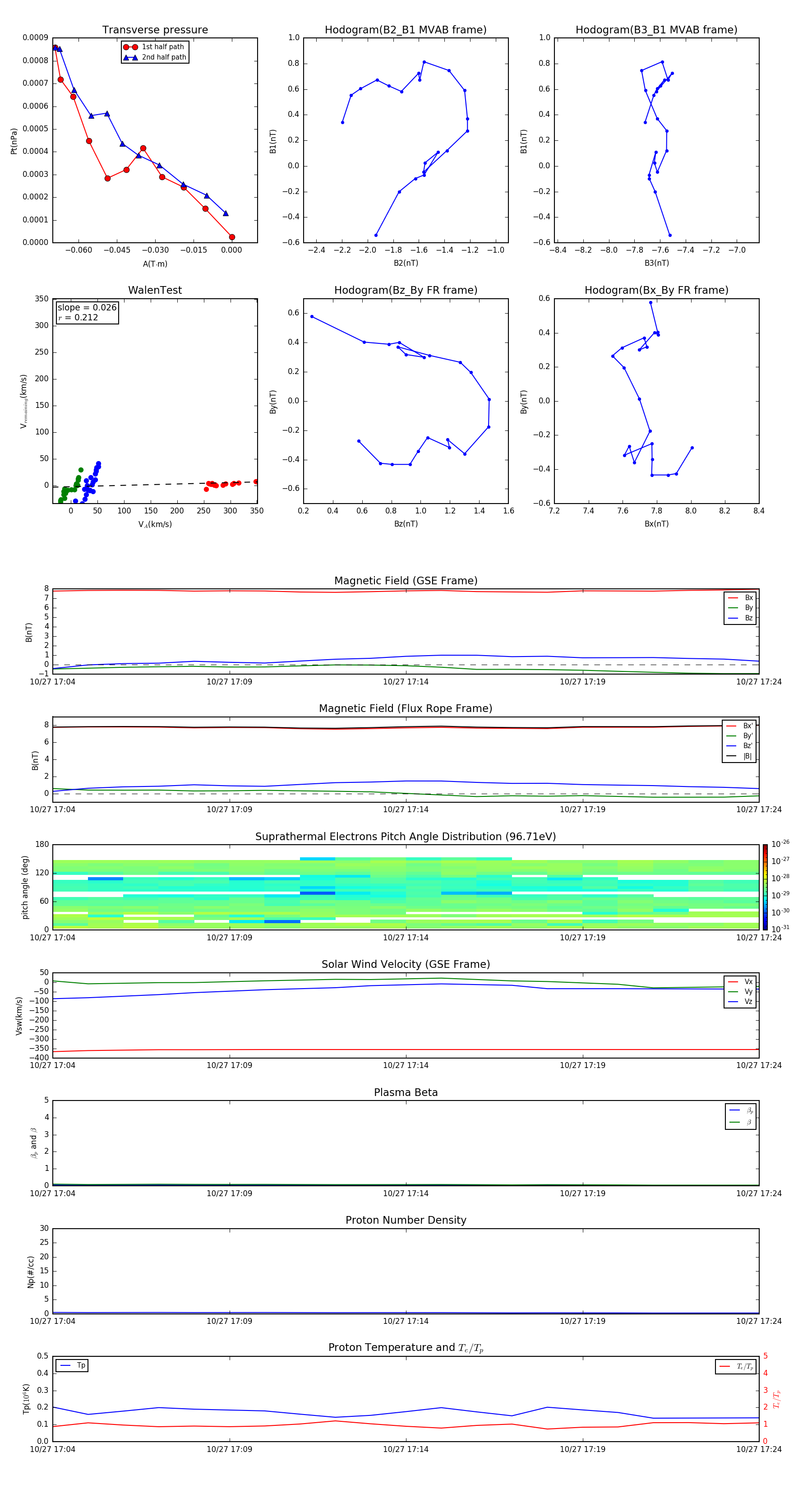
Flux Rope in 2003

Flux Rope Event 2003-10-27 17:04 ~ 2003-10-27 17:24 (21 minutes)


plot