HOME   LIST
‹–   –›

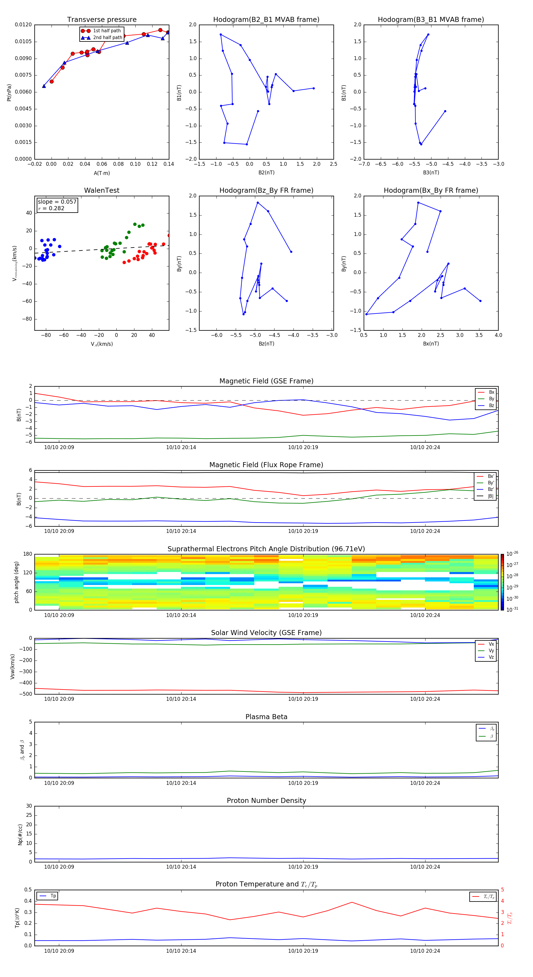
Flux Rope in 2003

Flux Rope Event 2003-10-10 20:08 ~ 2003-10-10 20:27 (20 minutes)


plot