HOME   LIST
‹–   –›

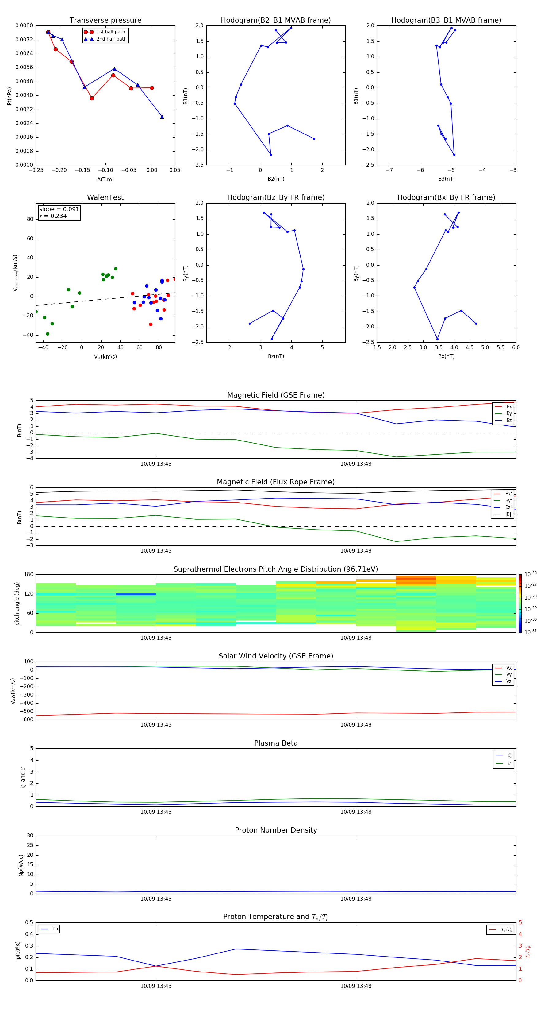
Flux Rope in 2003

Flux Rope Event 2003-10-09 13:40 ~ 2003-10-09 13:52 (13 minutes)


plot