HOME   LIST
‹–   –›

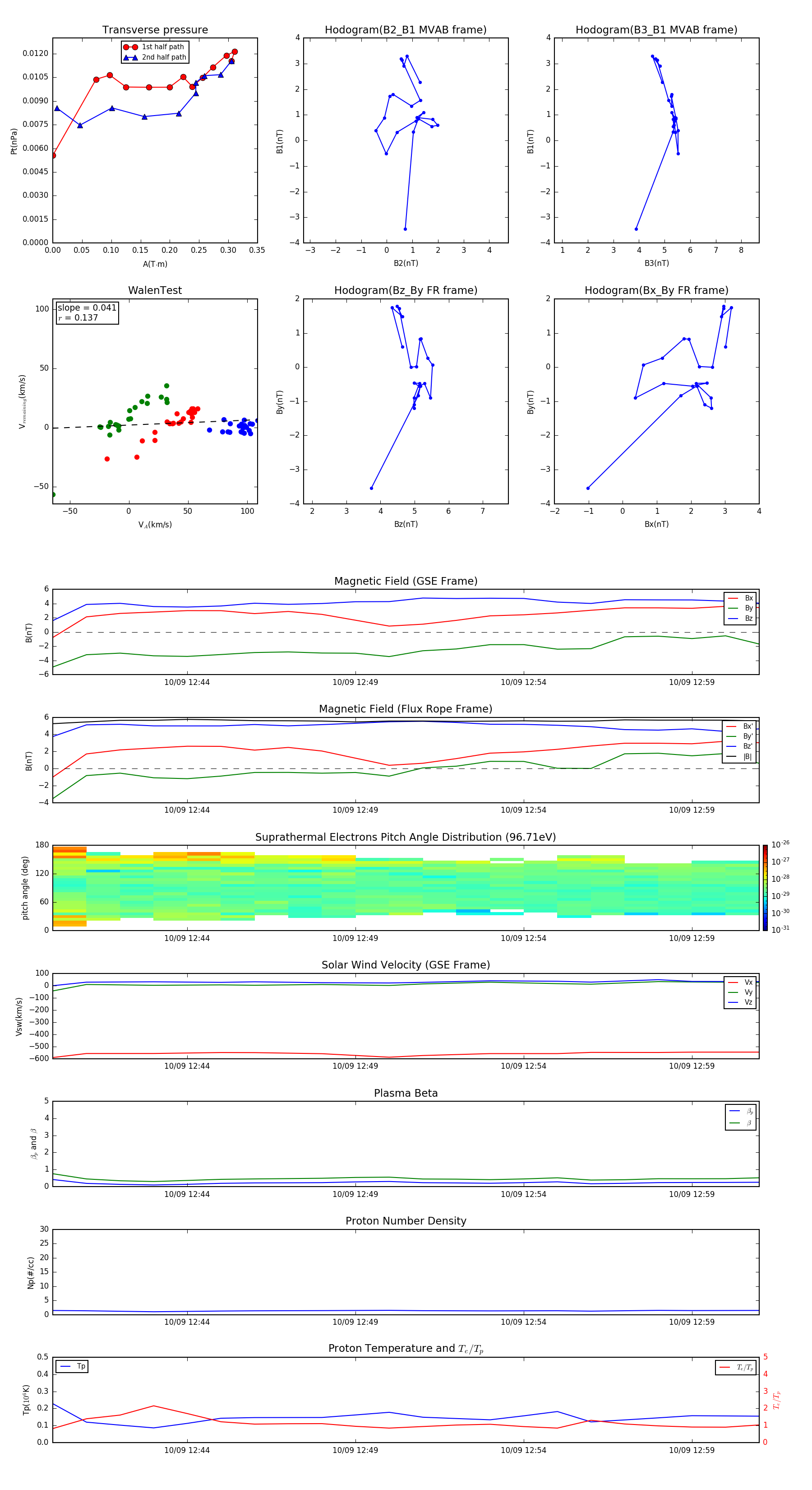
Flux Rope in 2003

Flux Rope Event 2003-10-09 12:40 ~ 2003-10-09 13:01 (22 minutes)


plot