HOME   LIST
‹–   –›

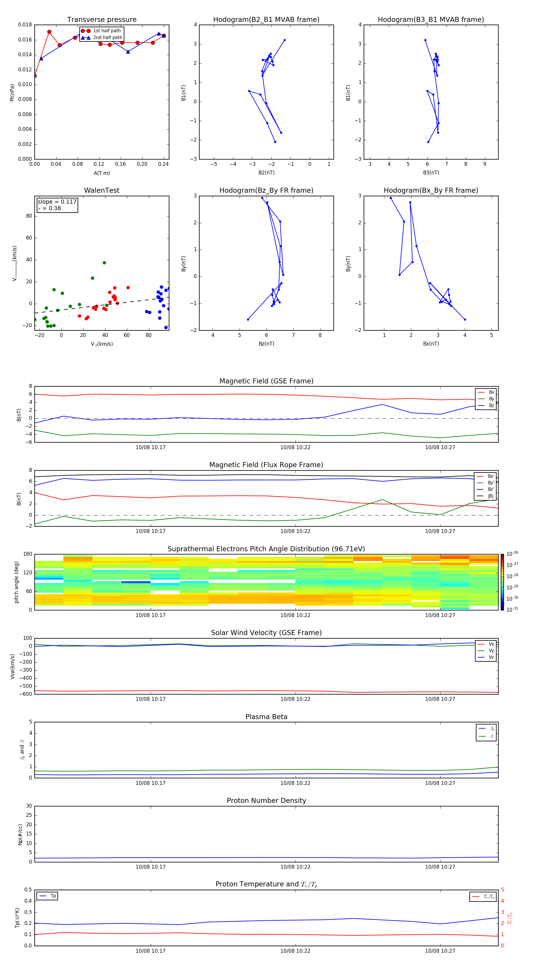
Flux Rope in 2003

Flux Rope Event 2003-10-08 10:13 ~ 2003-10-08 10:29 (17 minutes)


plot