HOME   LIST
‹–   –›

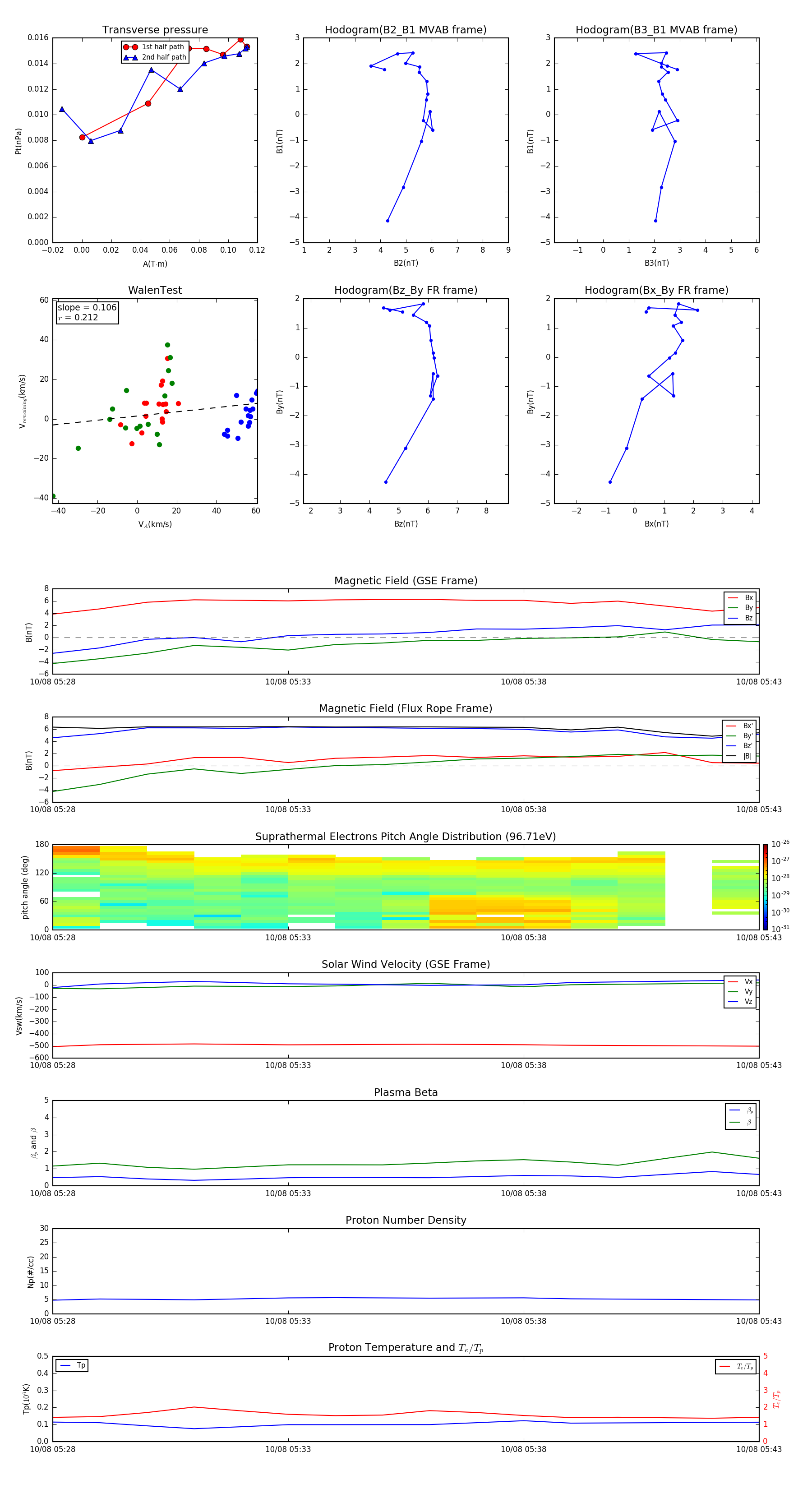
Flux Rope in 2003

Flux Rope Event 2003-10-08 05:28 ~ 2003-10-08 05:43 (16 minutes)


plot