HOME   LIST
‹–   –›

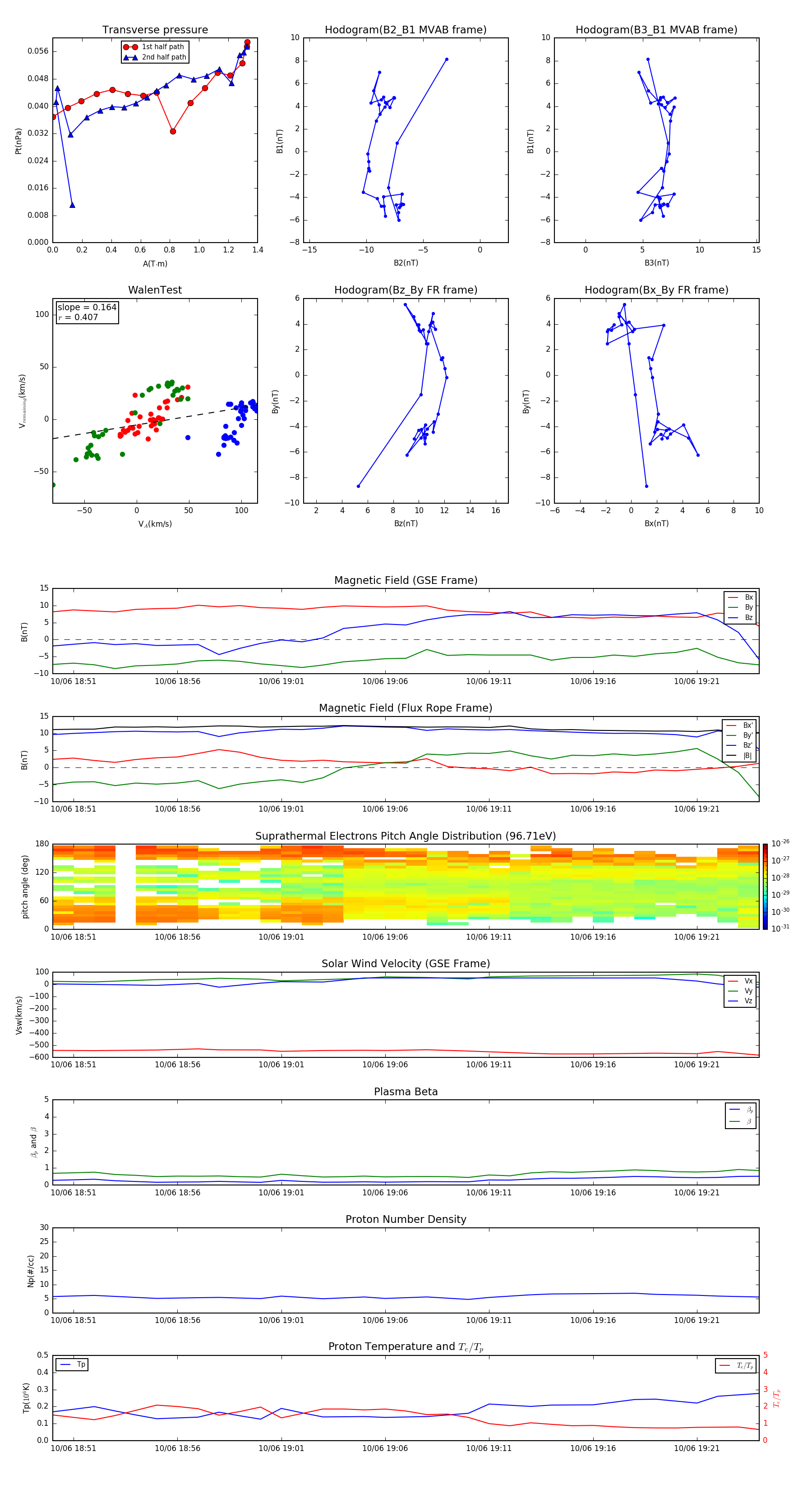
Flux Rope in 2003

Flux Rope Event 2003-10-06 18:50 ~ 2003-10-06 19:24 (35 minutes)


plot