HOME   LIST
‹–   –›

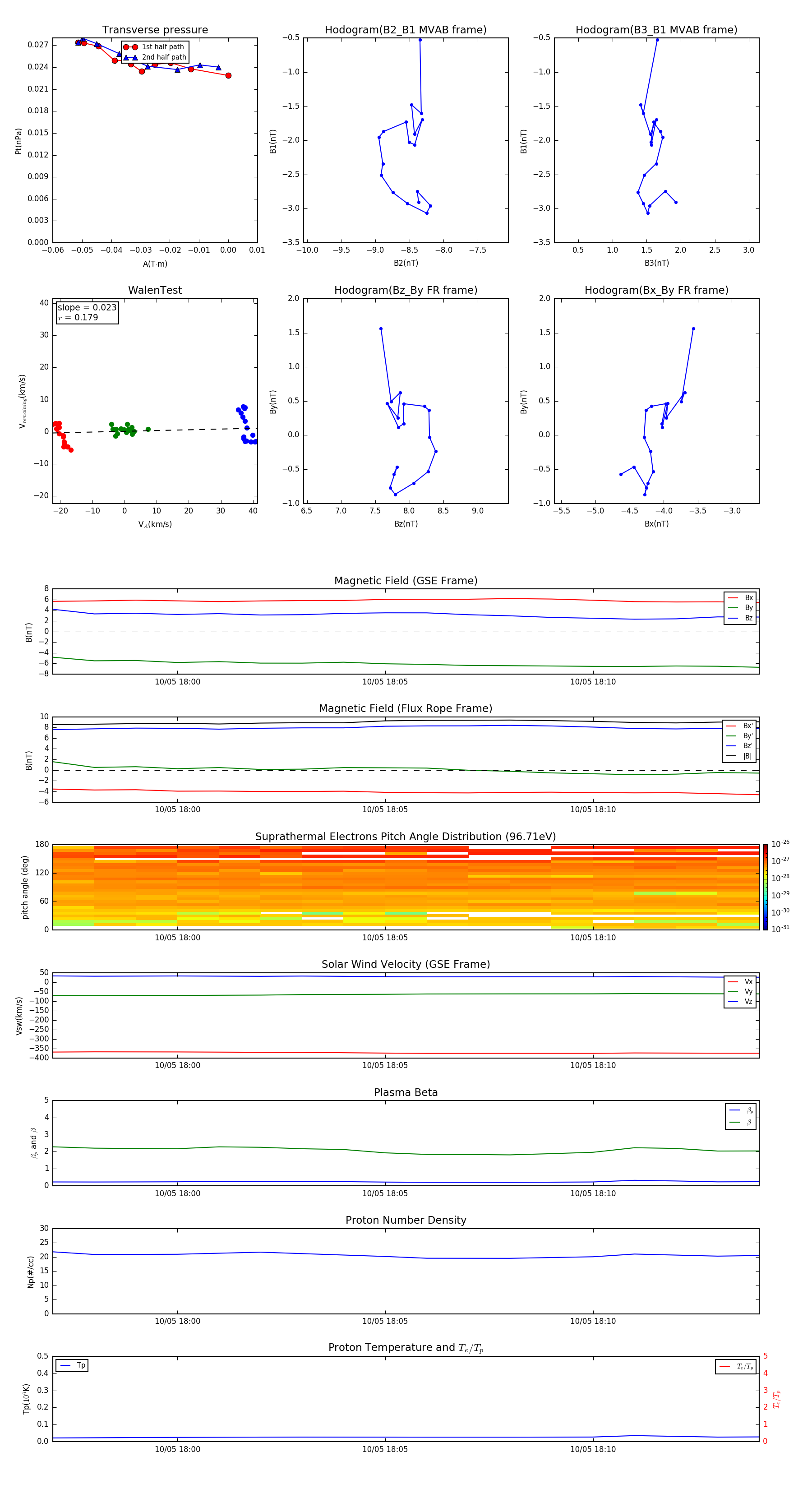
Flux Rope in 2003

Flux Rope Event 2003-10-05 17:57 ~ 2003-10-05 18:14 (18 minutes)


plot