HOME   LIST
‹–   –›

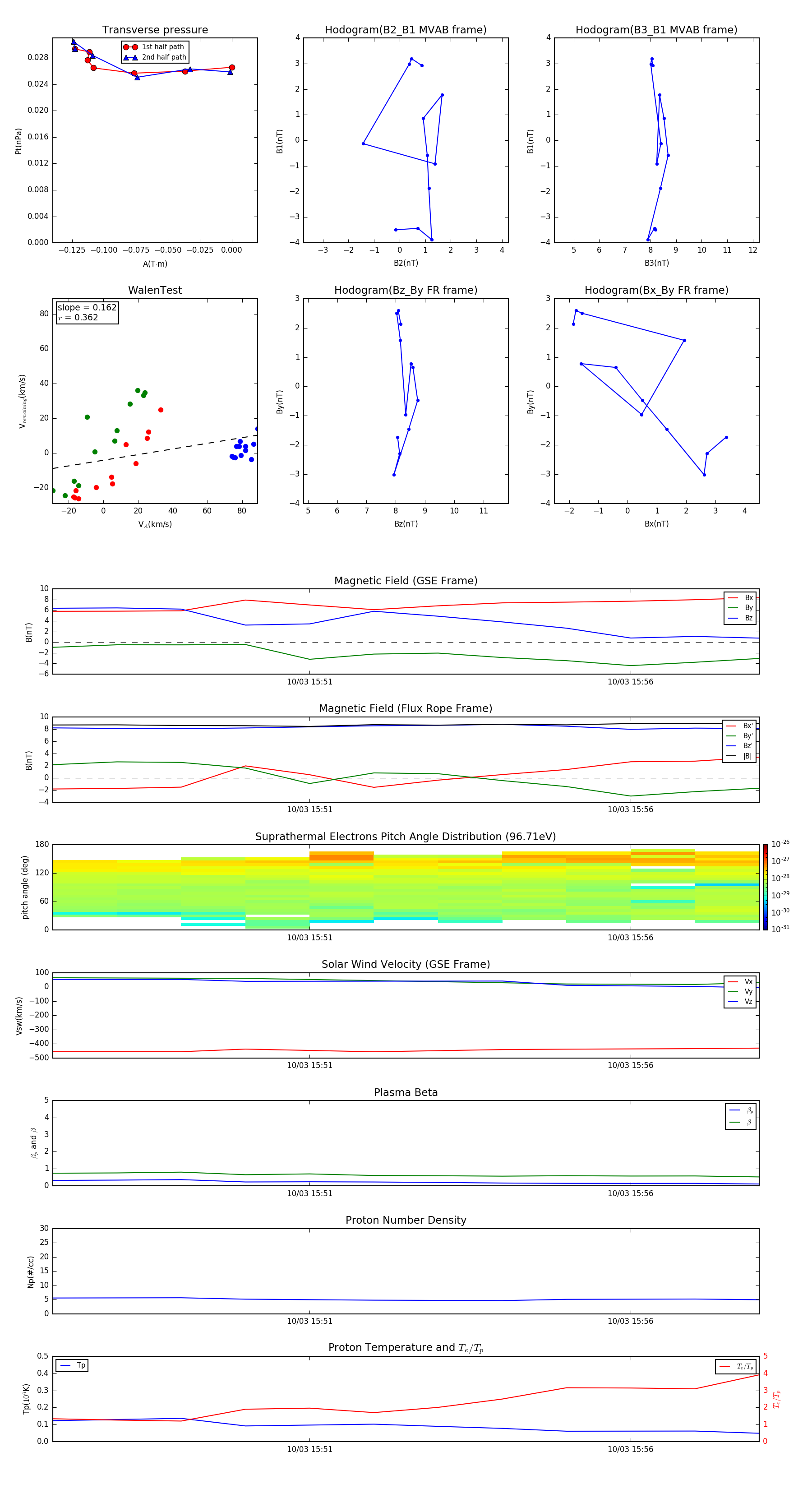
Flux Rope in 2003

Flux Rope Event 2003-10-03 15:47 ~ 2003-10-03 15:58 (12 minutes)


plot