HOME   LIST
‹–   –›

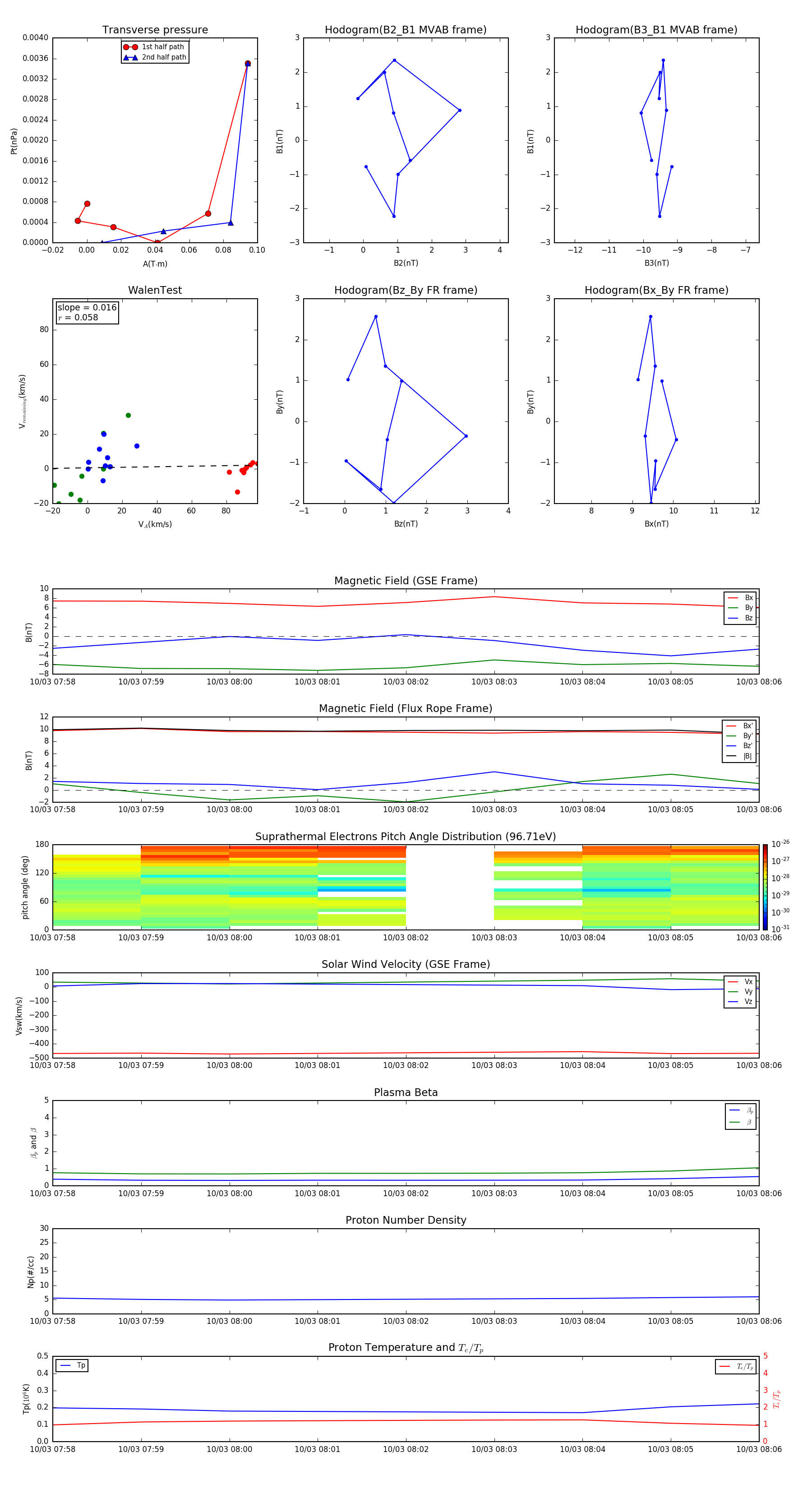
Flux Rope in 2003

Flux Rope Event 2003-10-03 07:58 ~ 2003-10-03 08:06 (9 minutes)


plot